摘要:在数字化时代背景下,银行业积累的海量数据逐渐成为其核心资产之一。如何有效评估并利用这些数据资产进行融资,已成为银行业关注的焦点。本文基于《银行业数据资产估值指南》及相关实践探索成果,为银行业数据资产的估值提供一份全面的操作指南。数据被纳入五大生产要素之一,国家鼓励各类企业积极开展数据要素的价值挖掘,相关会计准则逐步明确,为数据资产估值提供了框架基础和制度保障。
银行业数据资产化难点是治理难、确权难、计量难的问题 -
以分类分层、数权分置、产品化为突破口

01
—
银行业数据资产化难点是治理难、确权难、计量难的问题
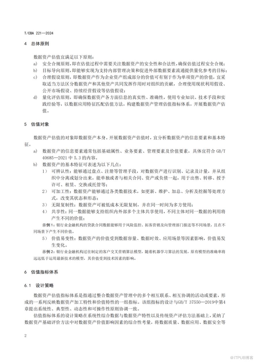
银行业凭借其庞大的客户基础和先进的数字化进程,积累了庞大的数据资源,这些数据资源的资产化潜力极为可观。在中国的金融体系中,银行机构长期占据着核心地位,随着数字化水平的不断提升,银行在基础数据、服务数据、监管数据以及整合外部数据等方面积累了丰富的数据资源。银行业作为数据密集型行业,其在资产数字化和流程数字化方面已经取得了显著成就,数据在客户分析、风险管理、运营效率提升等方面发挥着关键作用,已经成为银行的核心竞争力和重要资产。
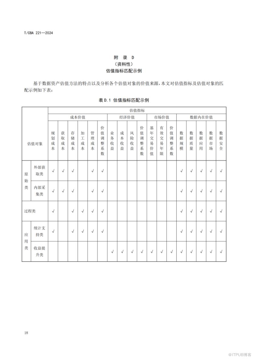
在数字化浪潮的推动下,数据已经确立了其作为土地、劳动力、资本、技术之后的第五大生产要素的地位,其价值得到了广泛认可。2021年12月,国务院发布的《“十四五”数字经济发展规划》进一步强调了数据资源的关键作用,明确了数据资源在数字经济中的核心地位。根据《银行业数据资产估值指南》,银行业的数据资产被定义为银行合法拥有或控制的、能够货币化衡量的、能够为机构带来经济利益的各类数据资源,这些数据资产可以进一步细分为原始数据资产、过程数据资产和应用数据资产。
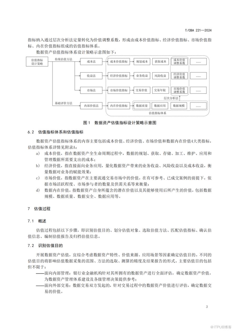
银行业在数据资产化第一步需要进行数据资产盘点,数据资产盘点的范围包括如下所示:
根据以上图分析,包括银行类业务系统,银行类数据仓库,数据湖,中台,各平台中间层、应用系统的数据。由于数据量巨大,因此盘点数据和治理数据将成为难点。
数据资源的盘点是实现有效数据治理的根基,而数据治理又是评估数据资产价值的关键步骤。面对银行庞大的数据体系,数据的多样性和涉及的众多部门构成了数据整理和治理的挑战。 具体来说,银行的业务规模庞大,用户基础广泛,加之向线上服务和数字化转型的快速发展,导致了数据量的急剧膨胀。同时,数据类型繁多,不仅包括客户的资产和交易信息,还涵盖了用户行为和场景数据等,增加了数据管理的复杂性。数据的无形特性也给数据的核查和验证带来了难题。 数据治理的难点在于它需要覆盖数据从生成、应用到最终淘汰的整个周期,这个过程牵涉到业务、IT技术、规范管理、合规性以及审计等多个部门。在这一过程中,需要解决跨部门协调、统一标准制定、以及数据质量控制等问题,这些都是实现高效数据治理所面临的挑战。
《银行业数据资产估值指南》由银行业协会发布,明确指出数据资产具备被多方同时使用和共享的特性,包括无限的复制潜力和共享性。作为一项资产,数据必须被清晰地界定为企业所拥有的或控制的资源,这一要求使得数据确权过程变得复杂,尤其是在数据被多个参与者共享的情况下。
银行作为数据流动的核心节点,不仅掌握着内部运营过程中产生的关键数据,还涉及客户信息和第三方平台等外部数据。这些外部数据往往在多方业务合作中被共同采集和使用,形成了复杂的数据流转网络和明显的共享属性。这就要求在数据的权属划分上达成方法和标准的共识。同时,考虑到外部数据可能触及的数据伦理和个人隐私问题,数据的安全和保护也变得尤为重要,需要给予充分重视和妥善处理。
数据无形、价值易变,导致计量难、实操难。数据资产的价值受多种内外部因素的显著影响,并呈现出易变的特性。其价值波动可能由数据样本的规模、数据的实时性、以及不同的应用技术等因素引起。此外,数据资产往往需要与其他资源相结合,才能实现其功能和效益。因此,当关联的资源或应用场景发生变动,数据资产的整体价值和效用也可能随之改变。
鉴于数据资产的这种复杂性,制定一个全面考虑所有相关因素的估值和计量标准是一项具有挑战性的任务。需要深入分析数据资产的多样性,并为不同类型的数据资产开发出合适的评估方法,以确保估值结果的准确性和可靠性。这一过程不仅要求对数据资产内在属性有深刻理解,还需要对市场环境和应用场景有全面把握。

02
—
以分类分层、数权分置、产品化为突破口
银行业数据资产的管理和融资需要一个系统化的方法,这包括对数据进行精准分类、分层,以及确保数据确权和标准化的实践。
首先,银行必须根据战略目标,对庞大的数据资源进行有目的的分类和分层的数据资产盘点,一般可以采用业务目的和财务目的的方式进行识别出那些具有最高经济价值的数据类别。例如,专注于零售业务的银行应该集中精力于零售相关的数据,以增强业务效率和价值创造;而将金融科技作为发展重点的银行,则应关注技术能力和服务生态的数据治理。
银行数据因其丰富性和多样性,在对外分析和应用方面具有广泛的用途。以下是一些具体的分析示例:
1、信用风险评估:银行可以利用客户的交易历史、还款记录和资产负债情况等数据,建立信用评分模型,预测客户的信用风险和违约概率。
2、市场趋势分析:通过分析客户的消费模式、投资行为和市场交易数据,银行能够识别市场趋势,为投资决策提供依据。
3、客户细分和个性化服务:银行数据可以用于客户细分,识别不同的客户群体和他们的需求,从而提供更加个性化的金融产品和服务。
4、欺诈检测:利用客户行为数据和交易模式,银行可以建立欺诈检测系统,实时监测和预防欺诈行为。
5、产品推荐和交叉销售:通过对客户的消费习惯和偏好进行分析,银行可以推荐适合客户的金融产品,实现交叉销售。
6、利率和金融产品定价:银行可以利用市场数据和客户数据来优化金融产品的定价策略,提高竞争力。
7、宏观经济分析:银行拥有的大量经济交易数据可以用来分析宏观经济趋势,如GDP增长、通货膨胀率等。
其次,银行需要建立搭建体系化的数据治理框架,具体包括:设计、搭建体系化的数据治理框架,提供组织架构、管理流程、岗位权责划分等制度保障;明确数据采集、加工标准,统一数据口径,合理选用数据模型,设置数据质量参数,保障数据安全;做好数据需求响应、数据应用对接等入口、接口建设确保数据从采集到应用的每个环节都能高效协同。这涉及到制定数据治理框架、确立数据采集和处理标准、以及保障数据安全。

在数据确权方面,银行应遵循国家政策,如"数据二十条",推进数据的分类分级确权授权,并利用"人民链数据确权平台"等工具,明确数据的持有权、使用权和经营权。同时,银行还需要依托数据平台对外部数据进行安全性分级和风险管理,确保数据的合规使用。
利用数据平台对数据进行安全性分级和差异化风险控制是确保数据安全的关键措施。在这一过程中,我们遵循"数据可用性与不可见性"及"数据可处理性与不可识别性"的原则。这意味着在数据投入运营之前,必须对其进行脱敏处理、匿名化以及加密,以保护数据的敏感性并防止未授权访问。
此外,对于数据的授权使用和操作流程,我们设定了明确的界限和限制,确保数据的使用既符合安全标准,又能满足业务需求。通过这些措施,我们可以在保障数据安全的同时,最大化地发挥数据的价值。
最后,银行应依据《银行业数据资产估值指南》,建立标准化的估值流程,提高估值效率。对于内部数据资产,银行可以探索将其产品化,形成稳定的现金流,简化估值和入表流程。对于外部购入的数据资产,银行应基于市场交易价格,合理计算摊销周期和金额。

























如需指南可以扫二维码获取。
欢迎加入【数据行业交流群】社群,长按以下二维码加入专业微信群,商务合作加微信备注商务合作,AIGC应用开发交流入群备注AIGC应用

往期数据平台历史热门文章:
基于DataOps的数据开发治理:实现数据流程的自动化和规范化
往期AIGC历史热门文章: