上市企业数据资产入表情况 城投公司和类城投国企入表情况 非上市民营企业入表情况 数据资源入表的数据资源范围以及入表后面的类型 -
数据资产入表后财务影响

01
—
上市企业数据资产入表情况

从行业分布来看,2024年一季度财报中披露了数据资产的上市公司中,按企业数量看,主要集中在信息传输、软件和信息技术服务业及制造业企业;按涉及金额看,主要集中在信息传输、 软件和信息技术服务业及科学研究和技术服务业。

从区域位置来看,2024年一季度财报中披露了数据资产的18家上市公司分布在全国8个省和直辖市。其中北 京有6家,涉及金额0.57亿元,在全国范围内遥遥领先。此外,山东、浙江、江苏、广东省各有超过1家上市公司 完成数据资产入表,共涉及金额0.36亿元。 从实际控制人属性来看,无论从企业数量还是入表金 额来看,2024年一季度财报中披露了数据资产的18家上市 公司部以民营企业为主。


数据资产入表后的财务表现如下所示:


从上图分析,数据资产入表后主要是改善财务报表中的利润率,一般情况都是会改善,而观察PB值,一般情况下,入表的估值会是入表前的1-4倍间。

02
—
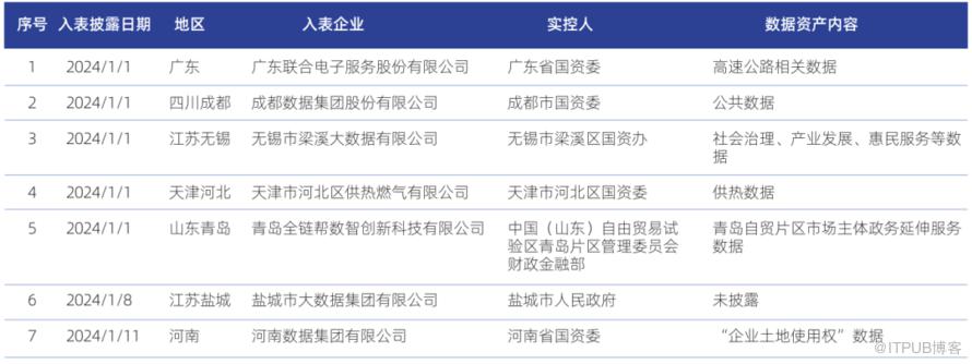
研究组根据主流财经媒体披露信息及其他公开资料不完全统计,截至2024年5月31日,国内已有22家城投公司(含6家城投公司和16家城投公司下属企业)和28家类城投国企披露数据资产入表情况,数量上大幅度领先于 。


类城投国企数据资产入表情况 (截至2024年5月底)



城投公司和类城投国企入表的数据大部分是交通 数据和公共数据。从数据资产类型看,50家企业的入表数据资产以交通数据和公共数据为主,这些数据来 源于经年累月的国计民生服务领城,与城投公司和类 城投国企的基本业务相符合,其中交通数据包括高速公路数据、停车数据、港口数据和车联网数据,占入表企业总数的44%,以停车数据、公交数据和高速公 路数据为主。公共数据则包括了供水、供暖等市政类交递数摄 、公共数据 、行业数据 数据,以及社会治理和惠民服务等相关数据(特别是企业数据数字化时代各类市政APP和公共数据运营平台积累下来的数据。

03
—
非上市民营企业的数据入表工作从新兴行业审先突破。已有8家民营企业抓住本地政府大力推进数据资产入 表的机会,在环境保护、数字李生和低空经济等数据领城实现入表突破,制造业和产业发展领城也有所尝试,以 江苏和广东等地的企业居多见下表。

在数据资产入表之后,这些民营企业积极寻求融资机会。在8家公司中,已有4家成功获得了银行的信贷支持。具体来说,在2024年4月,中科城市大脑数字科技有限公司、鲜度数据有限公司以及江苏猪八戒网企业服务有限公司分别从江苏银行获得了800万元、500万元和1000万元的贷款。同时,乘木科技(珠海)有限公司也从中国工商银行珠海分行获得了200万元的贷款。这些成果不仅为这些公司自身的发展注入了资金,也为同行业内其他企业利用数据资产进行融资提供了值得借鉴的案例。

04
—

数据资源能否入表作为数据资产,主要取决于它们是否满足以下条件:
1)企业必须合法拥有或控制数据资源。
2)数据资源预期会给企业带来经济利益。
3)数据资源的成本或价值能够可靠地计量。
因此数据资源能够被入表的有以下特性:
1)数据价值可复用,始终围绕数据的价值 、价值运营 、高效运作等原则来管理和规 划数据资产 。常用的数据资源沉淀下来可供业务重复快捷复用 。

05
—
欢迎加入【数据行业交流群】社群,长按以下二维码加入专业微信群,商务合作加微信备注商务合作,AIGC应用开发交流入群备注AIGC应用

往期数据平台历史热门文章:
基于DataOps的数据开发治理:实现数据流程的自动化和规范化
往期AIGC历史热门文章: