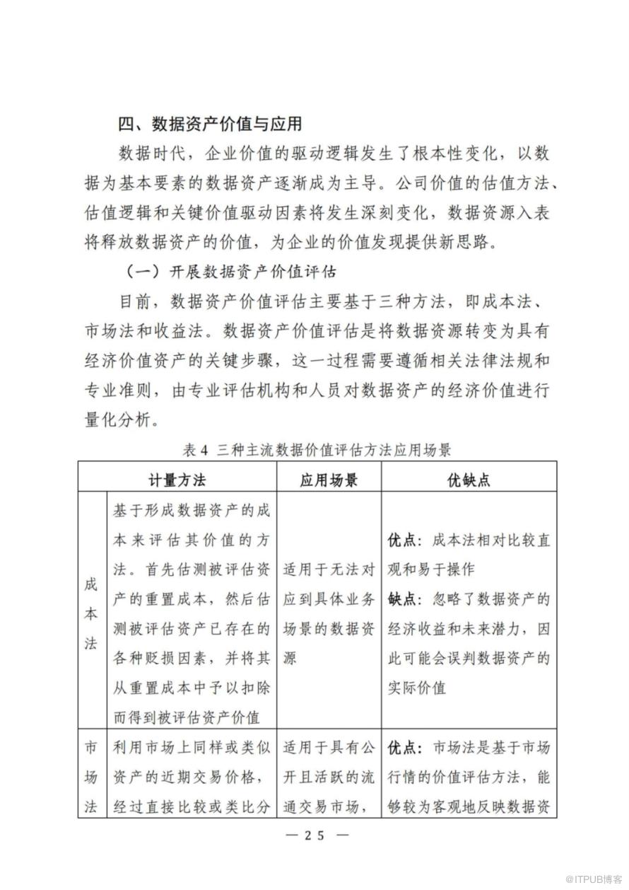
整体架构和流程
关键步骤和内容

01
—
整体架构和流程
数据资产管理及入表的整体架构主要分为三个阶段,5个关键的步骤。通过数据治理,安全管理,合规管理,完成从原始数据到数据资源的转变,通过计量方式的确认及会计政策制定以及财务报表的列示和批量完成从数据资源到数据资产的演变,数据资产的应用以及交易,则数据资产变化成数据要素,参入到生产中,提高整体的生产力水平。

在数据资产管理的整体架构中,数据资源入表是实现数据资产化的关键事项。根据各项工作开展的流程和顺序,可以将入表划分为入表前、入表中、入表后三个阶段,其中:
(1)入表前的工作包括:数据资源盘点、数据治理、数据确权与合规管理、数据安全管理;
(2)入表过程中的工作包括:数据资源的内控流程完善、 拟入表数据资源的成本计量、列示和披露;
(3)入表后开展定期的重估审视,建立评估指标,动态跟踪数据资产的价值,以确保入表数据资产价值的准确性和决策依据的时效性。

02
—
数据治理的关键步骤和内容
建立数据治理组织

常见的数据治理组织如上图所示,包含数据治理委员会,业务数据团队,大数据中台产研团队三部分组成,各自的职责如上图所示,治理委员通常由高级管理人员组成,负责制定数据治理的宏观策略和方向,确保数据治理与组织的整体目标一致,并对数据治理的成效负责。
数据治理委员会
业务数据团队
数据中台团队
开展数据管理能力成熟度评估
(1)评估工作部遴选试点评估单位。
(2)入选的试点评估单位向评估机构提交有效的申请材料。
(3)评估机构受理评估申请后,组织实施文件评审和现场评审并出具评估报告,给予评估等级的推荐意见,并报评估工作部备案。
(4)评估工作部对评估机构报送的评估结果进行合规性审查。对于合规性审查中发现存在较大问题的评估结果有权驳回。对于评估机构推荐的量化管理级和优化级评估结论,评估工作部需组织专家对评估结果进行评议。
(5)评估工作部对通过审查、复核或评议的,进行为期一周的公示。对公示后无异议的,由评估机构颁发数据管理能力成熟度评估证书。
常见的评估机构:
1、国际数据管理协会(DAMA International):提供数据管理专业人士的认证和培训,也参与数据管理成熟度模型的开发。
2、数据治理研究所(The Data Governance Institute):专注于数据治理的研究和教育,提供数据治理和数据管理的评估工具和咨询服务。
3、国际标准化组织(ISO):发布了多项与数据管理和数据质量相关的标准,如ISO 8000。
4、数据质量专业人士组织(DQP Institute):提供数据质量专业人士的认证和培训,也参与数据质量管理的评估。
5、咨询公司:如德勤、普华永道、安永和毕马威等大型咨询公司,它们提供包括数据管理成熟度评估在内的全面数据管理咨询服务。
6、专业评估服务提供商:一些专注于数据管理领域的专业公司,提供定制化的评估服务和解决方案。
7、行业组织:特定行业内部的组织或协会可能会开发和推广特定于该行业的数据管理成熟度评估工具。
数据资产盘点数据资产的盘点是数据资产管理的重要组成部分,它涉及到识别、分类、评估和记录组织内所有数据资产的过程。以下是进行数据资产盘点的一般步骤:
1、准备阶段:定义盘点的范围和目标。确定参与盘点的关键人员和团队。制定详细的盘点计划和时间表。
2、 数据源识别: 确定组织内所有可能存储数据的系统和平台。包括内部系统、外部数据库、云服务等。
3、数据收集:从各个数据源收集数据清单,包括数据库、文件服务器、应用程序等。
4、数据分类:根据数据类型、用途、来源等标准对数据进行分类
5、数据所有权和责任:确定数据资产的所有者和管理者,明确数据管理的责任。
6、数据资产目录创建:创建数据资产目录,记录数据资产的详细信息,如名称、类型、位置、所有者、创建日期、最后更新时间等。
进行数据资产盘点时,可以配合相关的数据盘点工具或者数据资产管理工具进行,可以加快盘点进度,详细可以参考文章《如何进行数据资产盘点?》
数据质量管理
数据质量,即数据资源满足业务、场景、决策等需求的程度,是数据资产化的前提条件之一。加强数据质量管理,旨在确保数据资源的完整性、规范性、一致性、准确性、时效性、可访间性等。
数据质量管理可以利用数据平台的数据质量模块开展,可以加快提升数据质量的效率。详细可以参见文章《数据治理中的数据质量如何做了?》《数据治理体系之四-质量管理》
数据安全管理
根据《数据安全法》的定义,数据安全是指通过采取必要措施,确保数据处于有效保护和合法利用的状态,以及具备保障持续安全状态的能力。
数据安全管理的关键活动
(1)访间控制:通过身份验证、投权和权限管理等措施,限制对数据的访问和使用,确保只有授权的人员可以访间数据 。
(2)加密:对敏感数据进行加密,使其在传输和存储过程中不易被窃取或算改。
(3)数据脱敏:对某些敏感数据通过脱敏规则进行数据的变形,实现敏感隐私数据的可靠保护。
(4)隐私计算:保障数据安全的前提下,实现数据价值的合规有序释放。它主要包据基于协议规则的安全多方计算、基于现代密码学的联邦学习、基于硬件闭环的可信执行环境、基于信息论和概率论的差分隐私以及构建于格密码算法之上的同态加密等技术。
(5)数据防泄漏:通过对运行、存于主机内或者网终中传输的文件、数据进行内容识别,对数据的操作和传输过程进行监视和控制,实现对数据以非授权的形式流出安全域进行防护的功能。
(6)数据库审计:对网络中指定数据库的使用状态进行跟踪并记录。
(7)漏洞管理:及时修补系统和应用程序的漏洞,防止黑客利用漏洞进行攻击。
(8)防火墙:设置网络防火墙,过滤和监控网络流量,阻正未经授权的访间和攻击。
(9)安全备份和恢复:定期备份数据,并确保备份数据的安全性,以便在数据丢失或损坏时能够及时恢复。
(10)安全审计和监控:通过安全审计和监控工具,监测和分析系统和网络的活动,及时发现异常行为和安全事件。
(11)安全培训和意识:提供员工数据安全的培训和意识教育,使其了解数据安全的重要性和相关的最佳实践。
其中数据安全活动中的访问控制、加密、数据脱敏需要数据平台中的治理平台中的相关功能模块配合完成,相关详细说明可以参考《数据治理体系之一-数据安全》
本文详细介绍了数据资产管理及入表中数据治理相关的详细内容及数据治理平台配合完成的关键步骤和内容。其它内容可以参考《广州数据资产管理及入表工作指引(2024)》



































如需工作指引文档,加文章后面的二维码获取。
欢迎加入【数据行业交流群】社群,长按以下二维码加入专业微信群,商务合作加微信备注商务合作,AIGC应用开发交流入群备注AIGC应用

往期数据平台历史热门文章:
基于DataOps的数据开发治理:实现数据流程的自动化和规范化
往期AIGC历史热门文章: