摘要:随着数字经济的蓬勃发展,数据已成为关键的生产要素。数据资产化是将数据资源转化为可量化、可交易的资产的过程,对企业和社会经济发展具有重要意义。本文基于《【广东数字政府研究院】数据资产化实践指南(2024年)》介绍了数据资产实践过程以及需要参考的主要政策以及法律法规。本文详细列具了再数据资产入表过程中需要参考的详细的政策文档和法律法规文档。数据资产化概述
内涵与定义
数据资产化涉及将企业拥有或控制的数据资源,通过一系列流程,转化为能够带来经济利益的资产。这一过程不仅包括数据的采集、加工和治理,还涉及数据的创新应用和金融衍生服务。
目标与意义
数据资产化的目标是推进数据的合规化、标准化和增值化,为企业创造直接或间接的经济利益。其意义在于充分释放企业数据价值,推动企业数字化转型,促进产业链升级转型,以及实现经济发展的倍增效应。
数据资产化过程
业务数据化
业务数据化是企业数字化转型的基础,涉及建立信息化、数字化的业务流程,积累和沉淀数据资源。
数据资源化
数据资源化是将原始数据加工整理,形成可重用、可应用的数据资源的过程。
数据产品化
数据产品化是根据市场需求,将数据资源加工为具有明确应用场景的数据产品。
数据资本化
数据资本化是将数据资产转化为具有实际经济价值的资本,并实现保值、增值、流通的过程。
数据资产化实施路径
数据生产与采集
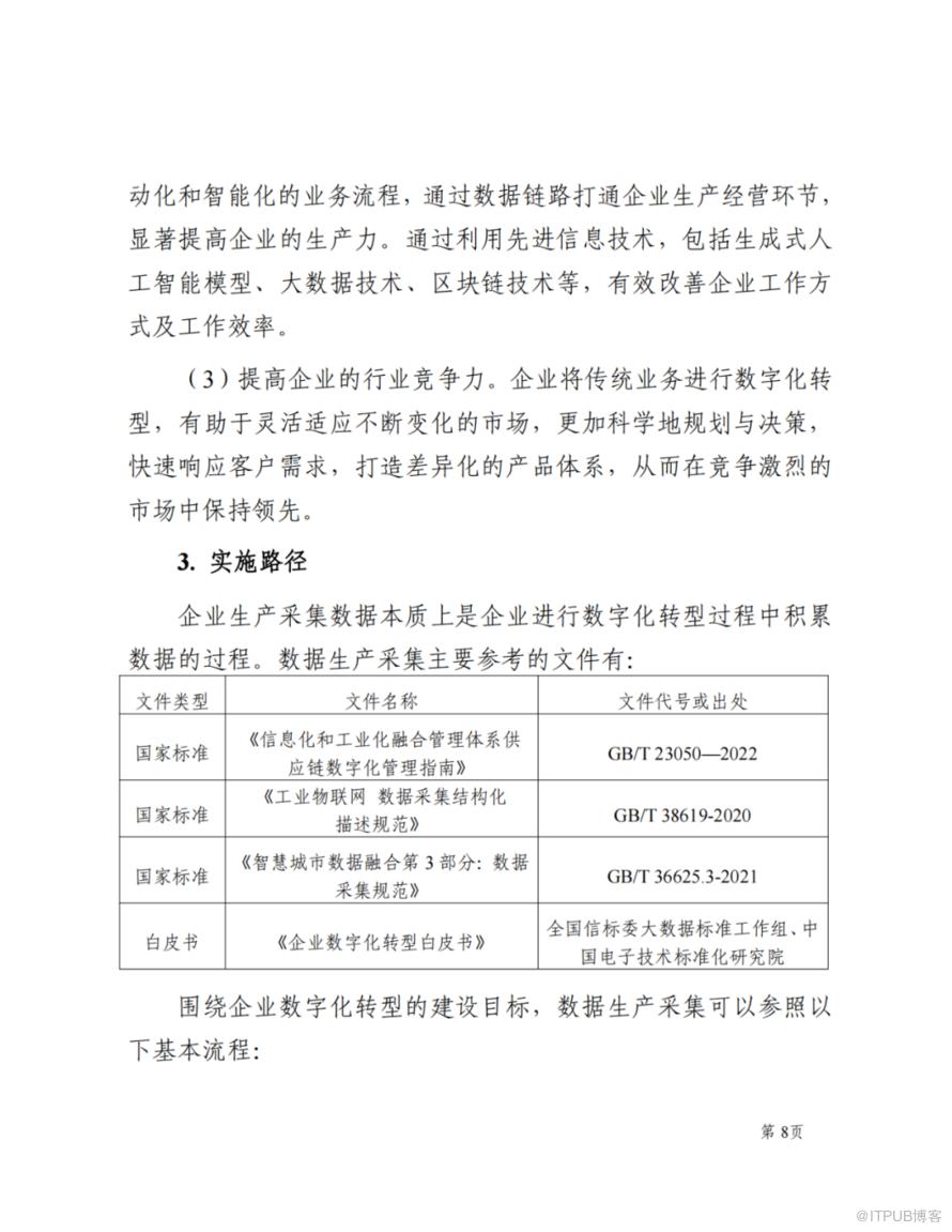
企业在生产经营过程中,通过数字技术收集、提取和存储数据,为后续的数据分析和应用开发提供支持。企业生产采集数据本质上是企业进行数字化转型过程中积累
数据的过程。数据生产采集主要参考的文件有:

数据资源盘点
全面摸查企业的数据资源,形成数据资源清单,优化资源配置,提升数据质量。数据资产盘点主要设计到如何盘点,盘点涉及的主要流程:

需要参考的相关文档:


数据合规审查
确保企业的数据管理和操作过程遵循相关法律法规,降低企业风险,增强社会信任。
数据合规涉及主要的参考文档:



数据分类分级
根据数据的重要程度和可能造成的危害程度,对数据进行分类分级,确保数据安全。
数据分类分级涉及的主要文档:

数据产品加工
将数据资源转化为数据产品,满足使用方需求,提供有价值的见解和决策支持。
数据加工涉及的文档:

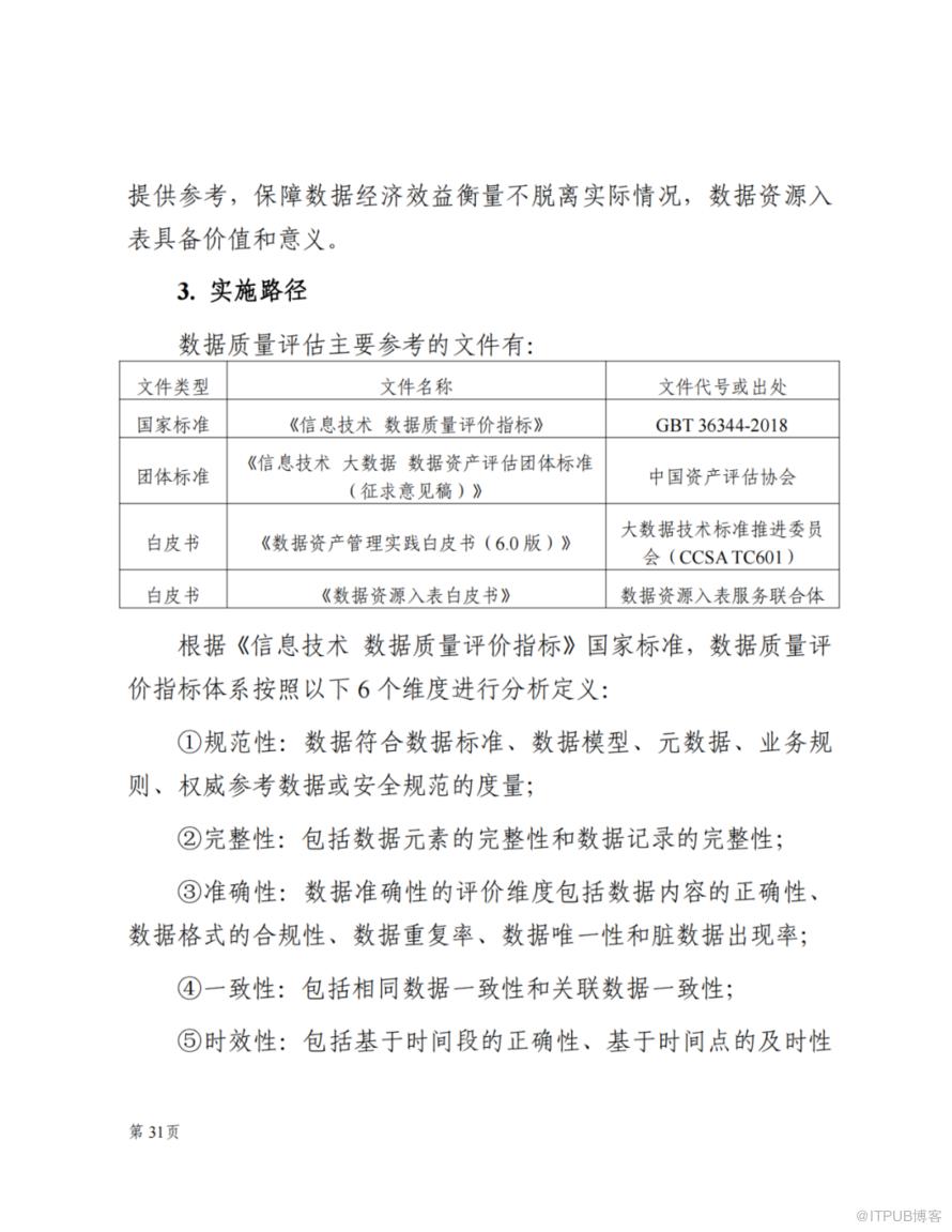
数据质量评估
系统性检查和评价数据的质量,识别数据中的问题,提升数据质量。
数据质量评估涉及的主要文档:

数据价值评估
构建价值评估体系,计量数据的经济和业务效益,推动数据资源向数据资产转变。
数据价值评估涉及的主要参考文档:

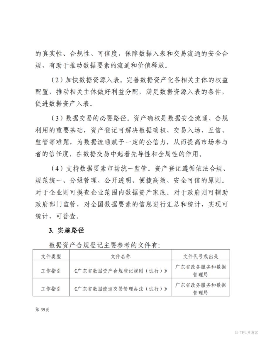
数据资产合规登记
在数据资产权属信息确认的基础上,对数据资产的权利进行登记。
数据资产合规登记涉及文档:


数据产品流通
数据产品在提供方和需求方之间的交换或转移,推动数据产品实现价值释放。
数据产品流通涉及文档:

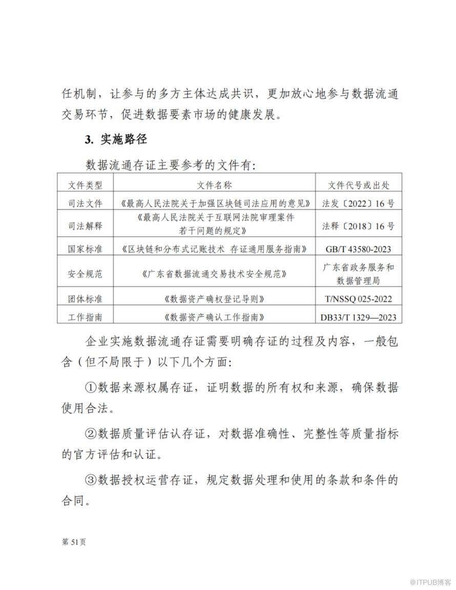
数据流通存证
建立数据流通交易安全存证溯源机制,保障数据流通过程的真实性、完整性。
数据流通涉及的主要参考文档:

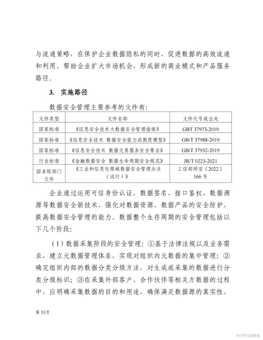
数据安全管理
分析数据的保密性、完整性和可用性等方面所面临的安全问题,采取一系列安全管理活动。
数据安全管理涉及的主要参考文档:

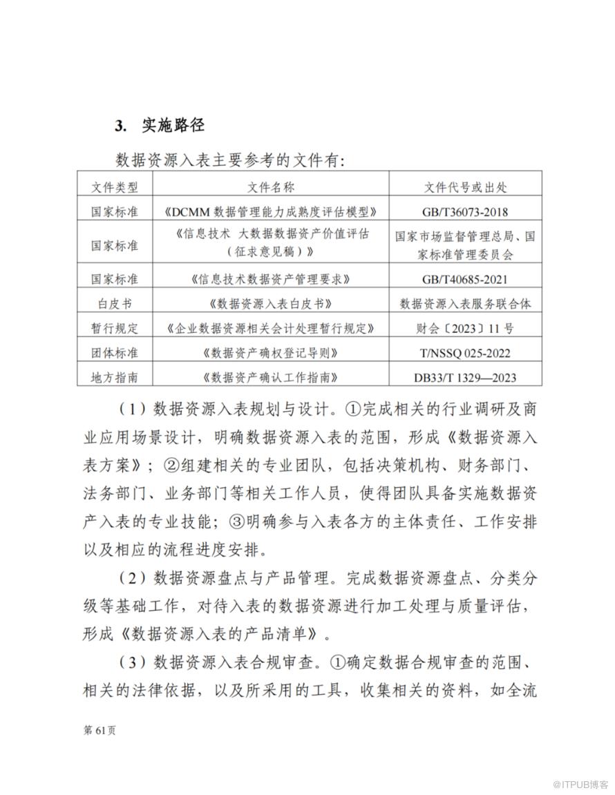
数据资源入表
将数据资源按照会计准则确认为无形资产或存货,计入资产负债表。
数据资产入表涉及的主要参考文档:

数据资本化应用
探索数据资产质押融资、数据资产增信、数据资产入股等金融业务,实现数据资产的保值增值。
数据资本化应用涉及的主要的参考文档:

数据资产运营
对数据资产进行全生命周期的运营,推动数据资产内部和外部双循环,实现数据价值最大化。
数据资产运营的涉及的主要参考文档:

以上是数据资产化实践的整体流程简述和相关参考文档,详细内容可以参考【广东数字政府研究院】数据资产化实践指南(2024年)。













































































如需下载可以加文章后面的二维码。
欢迎加入【数据行业交流群】社群,长按以下二维码加入专业微信群,商务合作加微信备注商务合作,AIGC应用开发交流入群备注AIGC应用

往期数据平台历史热门文章:
基于DataOps的数据开发治理:实现数据流程的自动化和规范化
数据平台:湖仓一体、流批一体、存算分离的核心问题及原因解析
数据治理体系该怎么建设?
实时数仓&流批一体技术发展趋势
数据仓库、数据中台、大数据平台的关系?
数字化转型如何促进业务的发展
数据中台中的核心概念解析
数据治理中的数据标准的作用?
全面数字化转型:打造全新营销模式
一图展示数据中台的数据流图
揭秘数据治理系统的数据流程图
往期AIGC历史热门文章:
AIGC系列之一-一文理解什么是Embedding嵌入技术
十大AIGC文生视频产品介绍
九大最热门的开源AI Agent框架
AutoGen零代码构建⾃⼰的智能助理