数据分类分级的目的是为了更好地组织和管理数据,以便于数据的查找、共享和使用。下面是一些进行数据分类分级的重要原因:1. 数据发现和检索:通过将数据按照特定的分类标准进行分级,可以更轻松地找到所需的数据。分类可以基于不同的属性,例如数据类型、时间、地理位置等,帮助用户快速准确地定位到所需的数据。2. 数据共享和交互:分类分级可以帮助用户确定哪些数据可以共享给他人,以及共享给哪些人。分类可以根据数据的敏感程度、使用权限、所有者等因素进行分级,确保数据的安全和合规性。3. 数据分析和应用:分类分级可以为数据的相关分析和应用提供基础。通过将数据组织成不同的分类,可以更好地了解数据间的关系和联系,从而进行更深入的数据分析和挖掘。4. 数据管理和维护:分类分级可以帮助管理者更好地管理和维护数据。通过将数据进行分级,可以确定数据的归属、负责人和维护责任,以及数据的生命周期管理和清理策略。5. 数据安全和合规性:分类分级可以有助于数据安全和合规性的管理。通过对不同级别的数据进行分类和安全控制,可以确保数据的保密性和完整性,同时符合相关法规和政策的要求。总之,数据分类分级可以帮助组织更好地管理和利用数据资源,提高数据的利用价值和效率,并确保数据的安全和合规性。1. 层次分类法:将数据按照层次结构进行分类,分为不同的层次和子层次,便于管理和检索。2. 主题分类法:按照数据的主题或内容进行分类,例如按照产品、人员、地点等主题进行分类。3. 数值分类法:按照数据的数量或大小进行分类,例如按照金额大小、年龄段等进行分类。4. 时序分类法:按照数据的时间属性进行分类,例如按照年、月、日等时间维度进行分类。5. 关系分类法:按照数据之间的关系进行分类,例如按照组织结构、业务流程等进行分类。6. 综合分类法:结合以上几种分类方法进行分类,以适应多维度的数据分类需求。
在实际应用中,常常会使用多种分类方法的组合,根据具体的业务需求和数据特点来进行分类。此外,分类方案的建立还需要考虑到数据的可扩展性、可维护性和可查询性等因素。















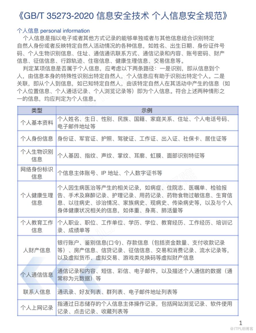
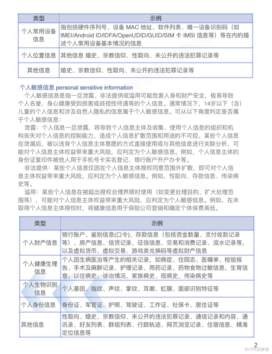
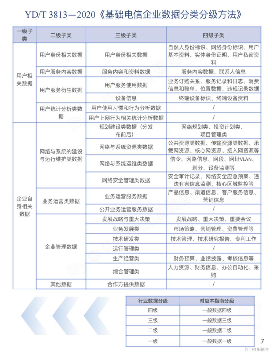
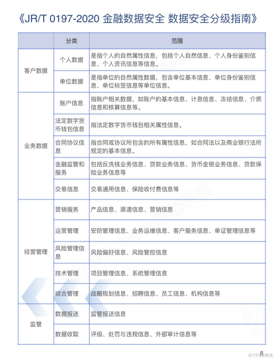
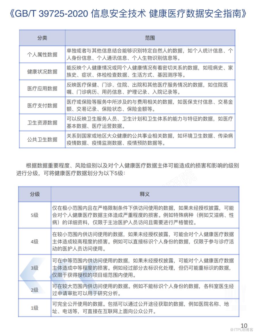
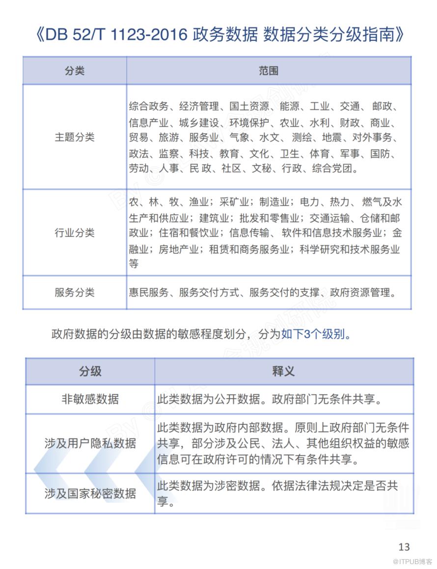
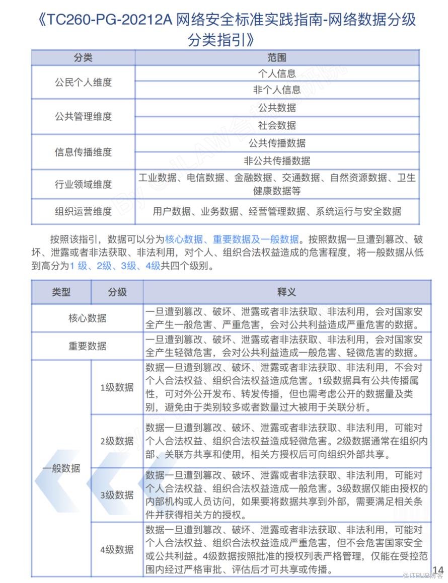
以下也有一些相关的规则和标准:

如需相关资料,可以加文章后面的二维码获取。
欢迎加入【数据行业交流群】社群,长按以下二维码加入专业微信群,商务合作加微信备注商务合作,AIGC应用开发交流入群备注AIGC应用

往期数据平台历史热门文章:
基于DataOps的数据开发治理:实现数据流程的自动化和规范化
数据平台:湖仓一体、流批一体、存算分离的核心问题及原因解析
数据治理体系该怎么建设?
实时数仓&流批一体技术发展趋势
数据仓库、数据中台、大数据平台的关系?
数字化转型如何促进业务的发展
数据中台中的核心概念解析
数据治理中的数据标准的作用?
全面数字化转型:打造全新营销模式
一图展示数据中台的数据流图
揭秘数据治理系统的数据流程图
往期AIGC历史热门文章:
AIGC系列之一-一文理解什么是Embedding嵌入技术
十大AIGC文生视频产品介绍
九大最热门的开源AI Agent框架
AutoGen零代码构建⾃⼰的智能助理