商业银行数字化转型的背景和原因有多个方面。首先,随着科技的不断进步和互联网的普及,消费者的行为和期望发生了巨大变化。他们要求更快、更便捷、更个性化的银行服务体验。传统的银行业务模式和技术基础无法满足这些需求,因此银行需要通过数字化转型来适应市场变化。其次,数字化转型可以帮助银行提高效率和降低成本。通过引入自动化和智能化技术,银行可以优化内部流程,提高工作效率,并且减少人力资源和运营成本。这对于银行的长期竞争力和可持续发展至关重要。此外,数字化转型还可以提供更好的风险管理和数据安全能力。通过数字化技术,银行可以更好地监测和管理风险,提高防范欺诈和洗钱等不法行为的能力。同时,数字化转型还需要加强数据安全和隐私保护措施,以保护客户的个人信息和资金安全。银行数字化转型是为了适应市场变化、提高效率、降低成本、改善风险管理和数据安全能力,以及满足消费者对个性化、便捷服务的需求。这是银行业长期可持续发展的必要步骤。

商业银行数字化转型的动机
一、以微信和支付宝为主要的互联网金融动摇了传统银行的市场份额
首先,支付宝和微信支付提供了便捷的移动支付解决方案,使消费者不再需要使用传统的银行账户和信用卡来完成支付。这种无现金支付的便利性和安全性吸引了大量用户,进而瓜分了一部分传统银行的支付业务。支付宝和微信支付在小额支付领域取得了巨大成功,鼓励了微信红包、支付宝口碑消费等社交支付行为的兴起。这种社交支付趋势直接影响了传统银行的业务模式,使得银行不得不思考如何创新和改进自己的支付产品和服务。
其次、第三方支付影响银行存贷款业务。不同于银行专注前 20%客户的“二八定律”,第三方支付主要服务于后 80%的客户,长尾效应明显。在存款方面,第三方支付的便利性使大量个人客户将存款储存在第三方支付平台里,对银行存款造成分流效应;
另外,支付宝和微信支付构建了自己的生态系统,整合了许多额外的服务和功能,例如在线购物、理财、转账等。这些综合性的服务使得用户开始向消费金融与普惠金融领域扩展,不断提供多元化金融产品,例如蚂蚁金服。
二、用户的消费模式发生变化,趋于线上化
随着年轻一代用户的增加,消费模式向数字化转变已成为一种趋势。年轻用户习惯使用智能手机、电子支付和在线购物等数字化工具进行消费。为了满足这部分用户的需求,银行需要进行数字化转型,提供更加便捷、安全和个性化的数字化服务。这也是银行推动数字化转型的原因之一。银行正积极探索线上消费场景并将业务趋向现代化。通过数字化转型,银行能够提供更多的线上服务和应用,例如手机银行APP、网上银行等。这些线上渠道可以让用户随时随地进行转账、查询余额、支付账单等操作,给用户带来更加便利的消费体验。此外,银行也在努力提供更多的创新产品和服务,以满足现代消费者的需求。比如,一些银行已经推出了虚拟信用卡、数字化钱包、在线理财等产品,以适应消费者对数字化服务的需求和便利性。通过线上消费场景的探索和业务的现代化,银行能够更好地满足年轻用户和数字化消费者的需求,并保持竞争力。传统银行网点成本高昂,效果欠佳。通过引入自动化和数字化技术,银行业务可以加快处理速度、减少人工操作和错误,将线下业务流程迁移置线上,从而提高效率。同时,数字化转型还可以减少运营成本,例如不再需要大量的纸质文件和办公用品。新的发力点和创新点,数字化转型可以帮助银行更好地监测和管理风险,例如通过数据分析和智能风险预警系统。另外,数字化转型还可以加强银行的数据安全能力,通过加密和身份验证等技术,保护客户数据和资金安全。通过数字化技术,银行可以更好地了解客户需求并提供个性化的服务。例如,通过数据分析和人工智能技术,银行可以为客户提供量身定制的理财规划和投资建议。

商业银行的数字化转型组织架构
为了适应数字化转型的要求,商业银行需要进行管理模式的改变和组织架构的优化。这包括以下措施:
1、设立独立的数字化部门:商业银行可以在不同的管理分支设立独立的数字化部门,专门负责数字化产品和技术的研发工作。这样可以提供专业的技术支持,并推动数字化转型的落地实施。
2、以业务场景为中心,从客户个性化需求出发:商业银行在提供金融服务的过程中,应以业务场景为中心,从客户个性化需求出发,将不同业务部门的员工选调组成立试验小组。这有利于减少员工跨部门合作阻力,加快方案的落地和实施,提高决策效率和执行速度。
通过以上改变,商业银行可以建立一个科学灵活的组织体系,更好地适应数字化银行的发展。这样的组织结构可以提高决策效率,加速方案的推进,更好地响应市场需求,提供优质和快速的金融服务。
以下是部分银行金融科技组织结构:


数据来源:《信达证券把握银行数字化转型机遇》

商业银行的数字化转型主要目标
为了满足商业银行适应市场变化、提高效率和降低成本、改善风险管理和数据安全能力的业务目标。商业银行数字化转型的主要目标或者战略目标主要有以下几个方面:
商业银行数字化转型的基础要素之一是数据,商业银行需要积极制定符合自身特点的数据治理策略,利用数字技术赋能传统业务。首先,商业银行应统一标准化规定数据来源与质量,以避免低质量和重复数据的出现。其次,商业银行需要通过整合各类应用系统,将不同业务的数据收集到一个统一的数据平台,从而加强银行自身的数据分析和应用能力。举例来说,建设银行通过数字化计划,建设数据中台,整合全域数据形成完整的数据视图,以提升数据运用、建模和多模态分析能力,来助力普惠金融等战略的实施。此外,商业银行还要建立系统间数据共享和内外部数据互联机制,以实现银行内部各组织之间的资源互通,以及与其他机构之间的数据有效交互。最后,商业银行还需要转变数据使用的环境,推动数字应用的下沉。举例来说,招商银行通过深化数据中台和技术中台建设,降低应用开发和数据使用的门槛,让数字科技成为银行所有员工的底层能力。通过以上措施,商业银行能够充分利用数据,实现数字化转型的目标。为便于实现数字化转型目标,需要构建以场景化为基础的数据资产目录或者数据集市,便于数据运营和使用。对于数据资产目录和数据集市他们之间的关系,这边重点说明一下,数据资产目录是梳理和建立企业的数据目录,让需要的人随时随地的能够清楚知道在哪里获取什么数据。这个是对于数据开发人员来说的。数据开发人员需要将完成开发的数据资产挂接到数据市场,有数据运营人员对数据或者服务进行运营推广。

数据市场是对数据集市的一种展示,便于业务使用放快速了解到数据平台上有哪些数据可以使用,是数据运营推广的一种重要的方式。
银行数据战略中重要的一个部分,不仅是要分析数据现状,还需要构建面向未来的业务场景的数据应用蓝图,例如像富国银行构建面向业务应用的数据蓝图,主要分为四个主题域,用户体验改进、用户和市场洞察、风控管理、企业内部管理。富国银行的客户洞察团队,通过对7000万用户数据进行整合分析,将不同的数据转化为可靠的洞察,加深对用户行为的了解,改善用户体验。这里会用到APP用户行为埋点技术。基于大量的数据、统一的用户画像,富国银行构建客户数据平台(CDP),在这个基础上做了很多分析应用,例如用户可以在手机上通过预测服务了机如何管理现金流,如何平衡收支以及理财的建议。风险控制是金融企业最重要的业务领域,也是数据智能发挥价值的所在,例如信用卡反欺诈,银行卡反欺诈。通过数据分析优化企业内部管理,例如客户服务、风险管理、运营管理等。3、构建数字化转型的基础平台-数据平台(数据中台)
建立企业级的数据平台是将分散的数据或者不同子公司的数据迁移到整体的数据平台中,企业级数据平台主要包含核心的组件包括:
数据湖:银行内部数据主要包含客户交易记录,网上银行记录等,外部数据主要包含,信用评分,信用 报告,工商法院提供的信息,客户社交关系,客户消费信息等。
用户数据平台:围绕客户,打通各业务线的数据,建立“横行客户视图”,也就是我们所说的用户数据画像。
元数据管理:建立一套全企业一致的数据描述语言,从而从最底层开始应用数据的治理体系,保证数据在告诉变化的情况下的唯一性和一致性。
数据集市:建立面向业务价值的数据集市,所有数据服务基于数据集市产生,能够快速、实时的微业务提供数据支持。
数据API:如pankaj rai所说,“API是最佳的协作方式之一,未来的企业将有API驱动。“富国银行构建了自己的API网关门户,将数据以API的形式供内外部使用,构建自己的生态。
4、构建商业银行数字化化运营的人才团队。
1)首席数据官,负责制定数字化转型的战略目标,以及规划和实现路径
2)数据战略与治理团队,主要负责数据战略细化和数据标准体系,保证数据的质量、安全、管控,常见的岗位如数据战略顾问,数据治理专家,数据集成顾问,数据隐私官、数据架构师。
3)数据工程与科学,主要负责构建数据平台,工具,为企业提供数据科学,机器学习能力,主要岗位包括:机器学习算法工程师,数据科学家,大数据开发人员,数据处理专员,测试数据工程师
4)数据应用与洞察,主要负责与业务团队一起进行数据分析和挖掘、数据建模和开发,以及运营数据应用,产品和服务,主要岗位包括:数据建模顾问,数据分析顾问,数据产品经理,应用数据负责人,数据洞察顾问。

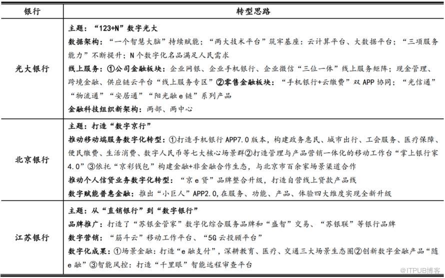
商业银行的数字化转型的突破口
以下是部分商业银行转型思路:




数据来源:《信达证券把握银行数字化转型机遇》
从以上的各大商业银行转型的思路来看可以找到一些共同点,主要体现在通过数字化技术,APP技术让服务线上化,直接触达客户。通过大数据技术或者数据平台,构建线上营销体系,精准营销,降低营销成本。技术上构建了数据中台、为数字化转型打好基础。银行数字化转型主要是为了降低成本和提高效率。通过应用大数据和物联网等技术,商业银行可以更快地了解客户需求,减少信息搜集成本,实现精准获客。同时,线上服务可以扩大银行的服务范围,无需建立线下网点就可以接触更多的长尾客户,进一步降低获客成本。另外,银行利用积累的海量数据绘制客户画像,定制个性化服务,实现精准营销,从而降低营销成本。中国邮政储蓄银行的案例表明,数据整合和分析模型的应用可以大大提高客户识别和运营效能,提高客户营销转化率,降低人工营销成本。此外,银行的线上场景普及和标准化使客户更便捷地进行各类业务,减少了线下网点和人力成本的支出,进一步降低运营成本。平安银行的案例表明,数字化智能技术应用可以缩短贷款流程时间,节省人力成本,而AI客服和人工服务结合则可以节省运营成本。通过降低成本和提高效率,银行能够更好地适应市场变化,提升竞争力。商业银行目前数字化转型的主要是通过应用创新等方向逐步演进,应用创新的方向主要包括,用户洞察,市场洞察,智能营销,智能运营,内部管理等。例如某数据中台
助力某股份制银行项目夺得中国人民银行“银行科技发展奖”、信通院“星河奖”优秀行业大数据应用奖、行内“最佳业务贡献支持奖”助力某城商行项目夺得行内“科技进步奖
助力某券商项目夺得“金融科技与数字化转型创新成果奖”
欢迎加入【数据行业交流群】社群,长按以下二维码加入专业微信群,获取
新的行业信息,商务合作加微信备注商务合作
往期历史热门文章:
基于DataOps的数据开发治理:实现数据流程的自动化和规范化
数据平台:湖仓一体、流批一体、存算分离的核心问题及原因解析
数据治理体系该怎么建设?
实时数仓&流批一体技术发展趋势
数据仓库、数据中台、大数据平台的关系?
数字化转型如何促进业务的发展
数据中台中的核心概念解析
数据治理中的数据标准的作用?
全面数字化转型:打造全新营销模式