技术改变世界,创新引领未来。
ToB领域一年一次的大事件来了,2024技术卓越奖评选正式开启!本次评选活动由IT界权威垂直门户IT168主办。自1999年创立以来,IT168已深耕行业25载,见证无数技术变革。其企业级业务旗舰——ITPUB论坛,自2001年9月成立到现在,现已发展成为中国权威的数据库及架构技术社区。

岁末年初之际,技术卓越奖犹如璀璨星河,照亮企业信息技术领域的过去与未来。这不仅是一次评选,也是对过往成就的总结,是对未来趋势的前瞻。作为业界风向标式活动,“技术卓越奖”历经20载春秋,不仅成为技术创新的代名词,更深度融入行业应用,见证着各大企业的技术飞跃。获奖名单中,既有行业巨头,也有稳健前行的中型企业,更有锐意进取的创业新星,他们用匠心和卓越造就非凡,为业界树立了标杆。
今天,技术创新正呈现融合化和多元化特点。高性能计算正走向“四算融合”,即计算集群、量子计算、云计算和边缘计算的融合。在关键的芯片技术上,除了传统的硅基芯片,还出现了碳基芯片、量子芯片等新型应用。与此同时,通用人工智能的脚步已越来越近,推动着各个领域的创新,比如:数学推理、新药研发等。随着技术的不断进步,AI智能体在智能家居、自动驾驶等领域得到广泛应用。可以说,有了AI技术的助力,人类正在突破各个领域的边界,包括在生物技术与基因计算结合方面,会实现质的飞跃。2024年技术卓越奖将顺应时代趋势,更偏重一体化、融合化和智能化创新方向,从行业实践角度筛选出新锐技术、产品、方案、企业及人物。
2024技术卓越奖评选,将秉持开放合作、深度互动的精神,扩大影响力,深入人工智能、云计算、大数据、数据库、服务器、网络、存储、安全等细分领域,规模更宏大,覆盖面更广泛,亮点更纷呈。获奖者将不仅是技术创新的引领者,更将影响未来用户的采购趋势。本次评选将汇聚各方资源,以技术创新为核心,以专家与用户评价为参考,
寻找云数智融合发展的“新标杆”,共筑科技强国之梦。
“以匠心守初心,用创新铸卓越”,诚邀广大技术专家、企业IT精英、产品与解决方案研发企业积极参与,自荐或推荐,共襄盛举!
以下是2024技术卓越奖评选细则:
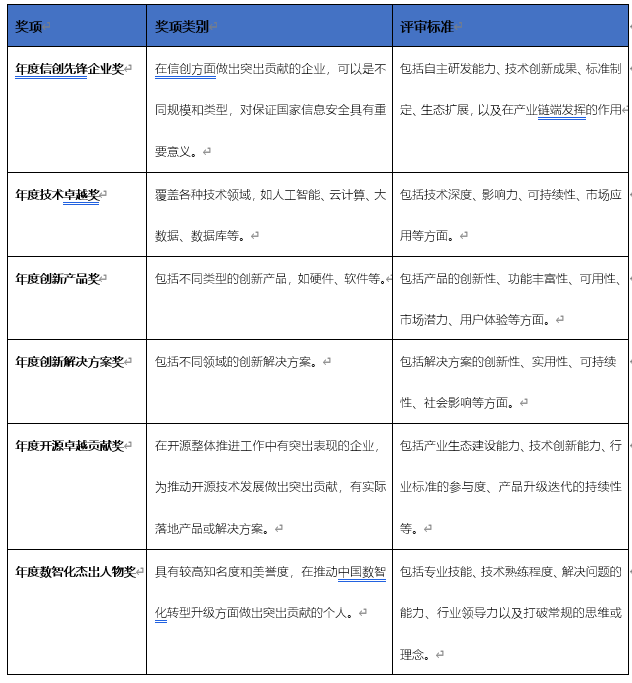
有哪些奖项?

评选流程是什么?
评选过程分为项目征集、网络投票和专家评审等阶段,重点围绕本身实力、媒体与专家评价,进行综合性评判,确保评选的公正公开进行。
1)项目征集阶段
面向企业IT领域发起优秀项目征集活动,企业可通过推荐或自荐方式参与报名,另附报名信息表。
2)项目初审阶段
IT168将对所有报名项目进行初步审查评分,遴选出候选名单,提交由权威专家、知名媒体联合成立的评审委员会进行初审,初审后进入专家评选阶段。
3) 专家评审阶段
从评审委员会中抽调奖项对应领域最权威专业成员进入最后一轮评审,评审委员会根据投票结果,给出客观评分,形成最终榜单。
4) 评选结果公布
评选结果将安排在2024年12月10日通过官网公布,并颁发奖牌。与此同时,各个产品线的获奖信息将在IT168&ITPUB重点位置公布,所有对外发放平台将提供内容推广和信息曝光支持。
有哪些重要时间节点?
根据评选流程,具体的日程安排如下:
2024年10月 评选启动
2024年10月-11月 项目征集
2024年11月10日-15日 入围项目初审
2024年
11月18日-29日 专家评审团形成最终决议
2024年12月10日 公布评选结果
有哪些领域的技术、产品、解决方案和人物可以参与?
参选者可以根据以下评选分类,分别提交相应的技术或产品方案。每家企业,可以根据自己的产品线,分别提交资料。

评审团由哪些成员组成?
为了保证奖项评选的公正与权威,向ToB领域展示真正优秀的技术创新成果,我们不仅邀请了学术派与实践派的重磅嘉宾作为独立第三方组成评审委员会,而且会尽可能地将评奖标准和获奖理由公开展示,期待在技术攻坚领域传递有价值、有启发的新知。评审委员会成员来自不同领域,拥有不同专业背景,将尽可能保证评审的全面性、客观性。
2024技术卓越奖评审委员会成员包括:
张涵诚 中关村大数据交易产业联盟副秘书长、中国大数据与智能计算主任专家
袁平鵬 华中科技大学教授、博士生导师、计算机学会高级会员
陈志成 人工智能专家,清华大学计算机博士后
顾黄亮 国家互联网数据中心产业技术创新联盟智库专委会副主任委员
侯圣文 中国电信天翼云首席专家
宋子龙 叮当快药产品研发事业部总经理
王兵 数字化转型、数据治理专家
王龙生 羚羊工业互联网股份有限公司平台运营部imom业务线总经理
张希运 中国太平洋保险(集团)股份有限公司 数智研究院架构专家
蔡适择 顺丰科技大数据总监
王宏志 哈尔滨工业大学教授,计算机科学与工程系主任
钱兵 中国电信研究院AI研发中心总监
如何参与技术卓越奖评选?
1)参评条件
全国属于技术创新领域的技术、产品、解决方案和人物均可参与评选;
可以同时报多个奖项,每一个奖项提交一份报名表,但同一技术/成品/解决方案只能报一个奖项;
评审委员会成员所归属机构及下辖的公司可以参与评选,但与参评项目有利害关系的评审委员会成员,需回避相关项目的评审。
2)报名方式
第一步:在线下载报名表报名
在浏览器打开如下网址报名:
2024年技术卓越奖评选—IT168 (itpub.net)
第二步:通过专属邮箱提交报名材料
填写报名信息后,向如下邮箱发送您打包好的报名材料:
qiye@it168.com
PS:邮箱及附件命名规则
【拟评奖项】+【公司简称】+【技术/产品/方案/人物简称】+【联系人姓名】
填写完毕+附件资料请发送给对应接口人。