视频课程 | 云原生下的Serverless浅谈


京东云开发者社区在3月底于北京举行了以“Cloud Native时代的应用之路与开源创新”为主题的技术沙龙,现场多位技术大咖与开发者们面对面就Cloud Native进行了深入交流,探讨涉及 容器、开源数据库 等诸多技术层面的问题。


现场有超百位开发者热情参与了交流与互动,尤其对 容器、微服务、Serverless 等技术应用与开源创新十分关注。想必这些探讨也将为云计算、架构等相关领域的从业者们提供借鉴与新思路,十分值得广大开发者们认真学习与总结!


我们将整理后的视频及内容资料在这里分享给大家,没能到场的小伙伴可以通过这些资料来学习和了解课程内容。


沙龙内容概

沙龙活动重点聚焦云原生时代下,容器、微服务、Serverless以及数据库等技术应用与开源创新,同时高度结合京东云在Cloud Native以及开源领域的核心技术与一系列成功实践为开发者们进行答疑解惑!



以下是沙龙 第三部分 分享的全部内容,希望能给各位开发者带来帮助:




云原生下的Serverless浅谈 

—— 京东云专家架构师   张晶柱——


https://mp.weixin.qq.com/s/z-PZK62cV4uHL1Buwhslyw






我所理解的Serverless


在关于Serverless的分享中,京东云技术专家张金柱提到,“这是云时代的一种架构思想。如今给大家提供了非常丰富的开发框架以及技术组件,时代很赞;此外云计算将大量的社会资源,例如计算以及存储资源集中到一起形成规模效应,这两点果断成就了Serverless。”

此外他还认为,从IaaS过渡到微服务以及现在的Serverless,云计算让业务人员不用过多担心技术,而是专注业务;如果从软件架构发展的角度,单体结构发展到微服务以及分布式,这都是必然的技术迭代。“我们可以简单认定一点,Serverless是云SaaS,是一种抽象。得益于底层的标准化,让Serverless成为一种可能。”他进一步补充道。

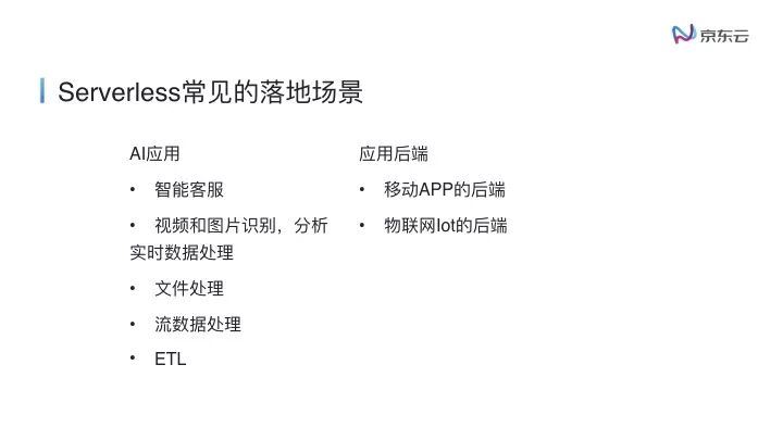
Serverless,作为云计算进入深水期的表现,被誉为如见架构发展的必然结果,谈及落地应用,张金柱总结道,主要体现之一在于应用后端,例如物联网。

比方说在风力发电的场景中,风车会伴随天气、风向等因素产生差异,为了达到更高的发电效率就需要调整风车方向。“风扇上传的数据到云端是固定频率的,其中包括数据处理部分模型,如果此时使用Function来处理,基本上符合Serverless适用的场景。首先读取存在的数据;假设当地空气、风向的数值,再根据当前的风向去做一个调整并发出指令,传回终端;完成实时的数据处理,例如一些大文件处理以及流数据处理等。”

又例如AI场景中针对视频和图片的分析和处理,这可能会涉及图片建模以及压缩手段。一张图片,需要根据设备不同来调整大小甚至形状,这样的需求在过去的基础架构上很难完成,过程复杂。但在Serverless中,只需要将图片上传至对象存储,然后去处理预先定义好的Function,按照需求剪裁成不同设备所需要的尺寸并回传存储,这个过程需要避免死循环出现,会有一些执行时间的限定。

此外,FaaS作为Serverless架构实现的方式之一,首先是无状态的,能够无状态中实现水平扩展,相对来讲更容易一些。这时FaaS像强力胶水一样,连接各种云上服务,让用户更轻松构建自己的业务系统,实现高可用、可扩展、经济实用的架构。而其中被定义的BaaS,会作为FaaS层的外置状态,或者持久化数据基本组件,例如原来需要数据库或者一些消息队列需求等,现在可以统统交给云厂商或者第三方服务,这些服务基本上多以API方式提供,用户无需关心底层的扩容、缩容问题。

不可避免,Cloud Native确实对Serverless产生了影响,对于Serverless这个只属于云时代的架构思想,规模化以及更加标准的方式、所提供的无上限的资源为其弹性的伸缩提供了基础。此外,云计算将一些基础细节加以隐藏,这不单单是应用架构方面,当然还涉及到PaaS服务。

”谈到Serverless的标准和范式的时候,主要由于其标准和架构层面的很多问题均处于探讨之中,甚至还没有方法论,所以也就谈不上标准以及范式了。“他说。

最后关于Serverless的挑战和未来,张金柱引用了伯克利给出的两个重要总结,其实现在的Serverless有两大退步:忽略了数据,或者说数据处理的要求;天然的无状态对于分布式并不友好,例如一致性问题以及事务性问题的出现等。



以上为沙龙第三部分的内容!Enjoy 


欢迎点击“ 京东云 ”了解更多精彩内容


点击“阅读原文”获得完整PPT



·END·
 

 


请使用浏览器的分享功能分享到微信等