rk3568 硬件开发笔记(第一篇) 电源设计
前言:
rk3568 处理器属于中高端通用型 SOC , RK3568 兼具 CPU 、 GPU 、 NPU 、 VPU 于一身,是一款高性能低功耗四核应用的处理器。
rk3568 采用 22nm 先进制程工艺,集成 4 核 arm 架构 A55 处理器和 Mali G52 2EE 图形处理器,支持 4K 解码和 1080P 编码。 RK3568 支持 SATA/PCIE/USB3.0 等各类型外围接口,内置独立的 NPU ,可用于轻量级人工智能应用。
第一节:主电源输入
原理讲解
1 、J8103 RK3568 平台一般是12V 供电,选通用12V/4A 座子 ;
2 、J1 预留3.96 间距的插孔,方便外接电源控制开关;
3 、TVS1 TVS 管,用于过冲保护,SMCJ15A 能吸收1500W ;
4 、F1 可恢复保险丝,电路中起到过流保护作用;
5 、D35022 、Q2604 、U3801 组成过压保护电路,当电压高于12V 时D35022 击穿,Q2604 工作,U3801 关断;

第二节:系统供电
系统主要有2 组供电,VCC3V3_SYS 和VCC5V0_USB


VCC3V3_SYS 主要供给PMU 和外围如WiFi 模块,电流3A
VCC5V0_SYS 主要供给HDMI 、相机、LCD 、spk 等,电流3A
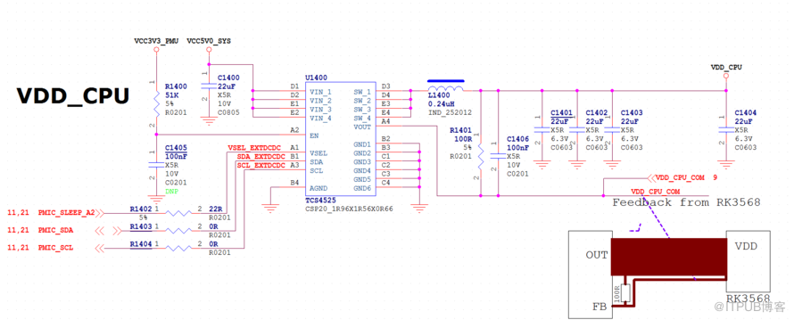
CPU 核心供电
这路电流瞬间达到4A ,layout 时要求反馈脚从BGA 下引出,否则无法动态调压,这是CPU 变频的关键。

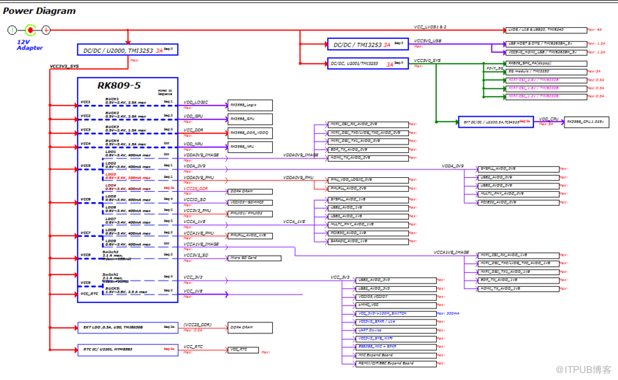
PMU 电源管理
PMU 型号RK 指定的RK809-5 ,该芯片可以输出多路DCDC 和LDO ,可以通过I2C 进行配置,能够更好的管理rk3568 平台电源时序和功耗优化。

RK3568 整体框图
该图描述了3568 所有电源分布和电压大小

附图
以上电源设计对应的开发板
