IP 语音(VoIP)网络依赖于 SIP(会话启动协议)和 RTP(实时传输协议)等实时通信协议,因此必须保持高可用性和低延迟。一旦出现问题,就必须迅速查明并解决,以防止服务中断。
一个常见的问题是不兼容问题,目前有 100 多份与 SIP 相关的征求意见稿(RFC),其中有大量 “应该”(SHOULD)而非 “必须”(MUST)的声明。这通常会导致用户无法拨出或拨入电话。
本文将介绍一种使用 IOTA 的故障排除方法,IOTA 是一种实时流量捕获和分析工具,可简化复杂 VoIP 网络问题的根本原因识别。文章将重点介绍 IOTA 如何帮助高效地排除网络故障、识别异常并解决传统日志分析和基本流量捕获可能会遗漏的问题。
一、问题描述
VoIP 网络容易受到各种问题的影响,从而影响服务质量。典型的用户投诉可能涉及 无法向外部号码拨出电话 ,这可能会迅速升级为高优先级支持问题。在这种情况下,必须高效地排除故障,尽快恢复服务。VoIP 管理员通常首先查看日志或通过 SPAN 端口执行基本的数据包捕获,然后进行手动分析,但这些方法不一定总能提供迅速解决问题所需的清晰度。
用户视角
从用户的角度来看,问题很明显:用户无法拨出外部号码。这让用户感到疑惑,并可能导致创建高优先级的支持票单。支持团队必须快速有效地做出响应,以避免进一步的中断。
日志视角

图 1:有 403 禁止但无详细 TCP 信息的日志视图
第一次发现问题时,VoIP 管理员通常会首先查看受影响客户端的日志。在本例中,日志显示了从 PBX 到软电话的 SIP 403 “禁止 ”响应代码 。此外,日志还暗示出现了身份验证错误,这促使管理员调查与 SIP 注册和身份验证 相关的潜在原因。
在进一步调查后,管理员可能会发现注册数据似乎是正确的。但是,即使在验证注册过程正常运行后,403 响应仍然存在,这就促使他们进行更深入的调查。此时,管理员通常会捕获受影响呼叫期间的网络流量,以获得更多信息。
网络视角
网络级故障排除涉及捕获网络中相关点的流量,以观察 SIP 信令和 RTP 传输。此时,问题往往会变得更加复杂。VoIP 网络由多个相互连接的组件组成,包括 PBX、软电话、SBC(会话边界控制器)和 ITSP(互联网电话服务提供商)。
下一个挑战来自于 SIP 信令中的数据流与 RTP 流中的语音数据可能不同。为了有效捕获相关流量,管理员需要确保在正确的网络点进行捕获,包括软电话和 PBX、PBX 和 SBC 以及 SBC 和 ITSP 之间。
使用网络交换机 SPAN 端口的传统数据包捕获方法可能会成为瓶颈,影响捕获数据的准确性。具有在线捕获功能的 TAP 或捕获设备可以消除这一问题。不过,即使使用了正确的捕获工具,确定 SIP 403 消息的根本原因也可能既费时又复杂。
二、故障排除焦点:IOTA 如何改进 VoIP 根源分析
使用 IOTA 捕获流量
IOTA 解决了网络管理员在排除 VoIP 问题时面临的许多难题。通过提供实时流量捕获和分析,IOTA 允许管理员在受影响的呼叫期间高效地收集数据。它可在线部署在多个网段上,包括:软电话(softphone)和 PBX 之间;PBX 和 SBC 之间;SBC 和 ITSP 之间。

图2:用于排除故障的 IOTA 位置。
IOTA 能够捕获所有呼叫段(内部、DMZ 和外部)的流量,必要时甚至可以捕获 SPAN 端口的流量,从而确保全面覆盖整个通信流,帮助管理员找出问题所在。
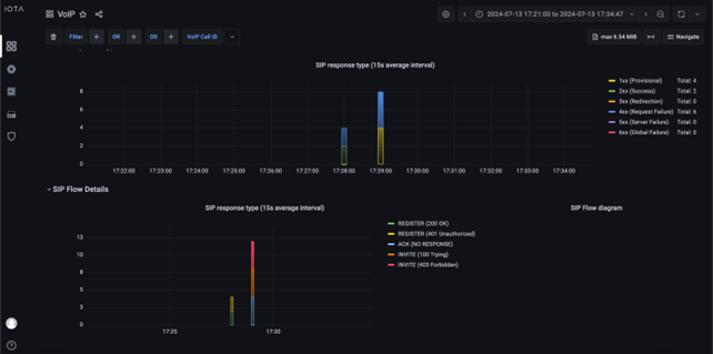
分析 SIP 403 错误
捕获流量后,IOTA 的 VoIP 面板会提供 SIP 响应代码的详细概览。在 SIP 403 错误的情况下,管理员可以立即发现问题发生时这些响应代码频率的增加。通过将这些数据与之前呼出电话正常运行时的基线数据进行比较,管理员可以观察到信令模式中的任何显著差异,尤其是在呼叫失败前后。

图3:VoIP 面板
IOTA 的用户友好界面允许使用简单的下拉列表,根据发件人或收件人头中的 SIP URI 以及 VoIP/SIP Call-ID 或用户代理进行过滤。SIP 注册具有相同的发件人和收件人 URI,因此可以通过这种模式进行过滤。在我们的示例中,我们发现 SBC 在注册请求中发送的 VOIP_FROM_URI 没有后缀“;user=phone”,而在邀请请求中发送的 VOIP_FROM_URI 有后缀“;user=phone”,这在呼出呼叫中使用,因此我们可以在筛选器中区分它们。

图 4:通过 VOIP_FROM_URI 过滤器根据发件人中的 SIP URI 进行过滤。
之后,我们缩小了受影响电话的范围,从而更容易关注与 403 响应相关的具体问题。

图 5:按 VoIP 呼叫 ID 过滤。
深度数据包检测和 TCP 分析
对 VoIP 问题进行故障诊断的一个重要方面是检查捕获数据包的详细信息。在本例中,如果管理员查看 “概览 ”仪表板中的流量列表,就能发现 SIP 注册和 INVITE 请求使用 TCP 作为传输协议。这在 “协议栈 ”列中可见。

图 6:概览仪表板上有受影响调用的流量列表。
TCP 分析仪表板有助于更深入地检查 TCP 流量。乍一看,一切似乎都运行正常,因为所有 TCP 套接字都完成了 3 次握手,iRTT 也没有问题。

图 7:TCP 分析仪表板上的注册请求 TCP 流量。

图 8:TCP 分析仪表板上受影响通话的 TCP 流量。
随后,我们比较了来自 SIP 注册和 SIP 邀请的 TCP 流量。如图 7 和图 8 所示, IOTA 发现注册和呼叫设置请求(邀请)使用了不同的 TCP 源端口 。进一步调查后发现, ITSP 拒绝未重复使用 TCP 会话的呼叫,这符合其特定的接口要求 。这一发现对于诊断为什么会返回 403 响应至关重要。
三、利用可视化数据简化故障排除
传统的故障排除方法通常要求管理员筛选大量日志数据,寻找线索和不一致之处。IOTA 通过在其仪表板上提供可视化数据简化了这一过程,使管理员能够快速查看问题发生的位置以及需要进一步调查的内容。
例如,通过使用 IOTA 的 SIP 响应代码分析,管理员可以看到特定时间的 403 响应峰值,从而更容易找出根本原因。TCP 分析仪表板可帮助确定套接字的具体细节,如握手状态、iRTT 或源端口和目标端口。这种可视化方法能让用户更快地做出决策,并最大限度地减少故障排除所花费的时间。
四、使用 IOTA 进行 VoIP 故障排除的主要优势
提高采集的准确性 : 在网络的多个点高精度地采集数据有助于收集所有所需的数据,并确保不会忽略任何关键细节。在线和 SPAN 选项可在多种情况下提供帮助。如果在没有知识工作者的远程站点捕获流量,只需简单的硬件 “点击 ”即可启动,而无需任何知识。
更快、更高效的分析 : IOTA 的实时和详细分析仪表板使管理员和分析人员能够快速发现问题,减少停机时间和服务中断。通过深度包检测和数据关联(如本例中的 SIP 和 TCP 流),IOTA 可帮助找出 SIP 403 响应等问题的根本原因,如错误配置的 TCP 流处理或身份验证不匹配。
基线分析 : 通过捕获流量模式使用 IOTA 进行基线分析,管理员和分析师可以将失败的流量模式与 “已知良好 ”的情况进行比较,从而发现问题。
结论
对 VoIP 网络问题进行故障排除是一项复杂而又耗时的任务,尤其是当用户因 SIP 403 错误而无法拨出电话时。通过将 IOTA 集成到故障排除流程中,网络管理员可以显著提高快速、准确地找出问题根源的能力。IOTA 能够捕获实时流量、分析 SIP 响应代码并检查 TCP 流量,为诊断 VoIP 问题提供了一种全面而有效的方法。最终,IOTA 可帮助简化故障诊断流程,减少停机时间,并确保 VoIP 服务保持正常运行,最大限度地减少中断。