来源:哪吒编程
一、前情提要
在上一篇文章中,我们通过双异步的方式导入了10万行的Excel,有个小伙伴在评论区问我,如果保证事务呢,如果分批的话。
原始需求:读取一个10万行的Excel
通过串行读取Excel,单个Excel耗时191s。

优化1:使用双异步后,从 191s 优化到 2s
分别通过POI和EasyExcel的方式读取Excel并插入数据库; 探讨了“线程池中的核心线程数设置问题”; 经过数十次的测试,总结了通过线程池的方式,争取一次性并行入库,效率最佳。

优化2:使用双异步后,如何保证数据一致性?
通过Future获取异步返回值,再和Excel文件数据行进行比较,实现对数据准确性的判断!
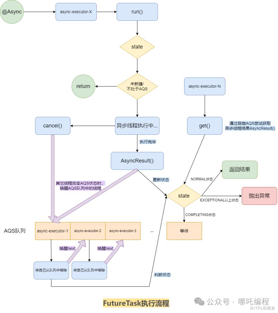
逐行分析了FutureTask源码,绘制了FutureTask执行流程图; 分析get()源码,绘制get()方法执行流程图; 但是,发现了一个问题,Future.get()会造成主线程的阻塞。

优化3:获取双异步返回值时,如何保证主线程不阻塞?
Java8中引入了CompletableFuture,它实现了对Future的全面升级,可以通过回调的方式,获取异步线程返回值。
CompletableFuture的异步执行通过ForkJoinPool实现, 它使用守护线程去执行任务。
ForkJoinPool在于可以充分利用多核CPU的优势,把一个任务拆分成多个小任务,把多个小任务放到多个CPU上并行执行,当多个小任务执行完毕后,再将其执行结果合并起来。
通过CompletableFuture优化 “通过Future获取异步返回值”; CompletableFuture和Future的效率对比; 自定义ForkJoinPool线程池; 核心线程数相同的情况下,CompletableFuture的入库效率要优于Future的入库效率,10万条数据大概要快4秒钟; 通过CompletableFuture.allOf解决阻塞主线程问题; 总结了CompletableFuture中花俏的语法糖。
二、异步某线程失败时,主线程回滚所有异步线程的事务!
想要保证事务,肯定是使用@Transactional来实现。
现在的场景是导入若干个大的Excel文件数据,因为每个Excel导入的表不同,所以只要保证单Excel的事务即可。
上文中,是使用异步批量读取并插入的方式实现的Excel文件入库。
也就是说,1个主线程事务 + 若干个子线程事务,我们想要保证单Excel的插入事务,所有异步子线程有任何一个报错,都要进行事务回滚,如果全部都没报错,则进行事务提交。
这个时候,有的小伙伴可能会想到,主线程加个@Transactional注解,所有子线程分别加@Transactional注解,就可以了吧?
但是,这样是不行的,子线程的异常只会回滚其自身的事务。
如果Excel中有10万条数据,一次插入4200条数据,最后一次插入3400条。如果其它线程都插入成功了,最后一个报错了,此时,数据库中还是会有96600条数据插入成功,与单Excel的事务需求不符。
通过代码模拟这种情况:
if(end == sheet.getLastRowNum()){
logger.info("插入最后一批数据,模拟异常");
int a = 1/0;
}


三、@Transactional注解
声明式事务管理建立在AOP之上的。其本质是对方法前后进行拦截,然后在目标方法开始之前创建或者加入一个事务,在执行完目标方法之后根据执行情况提交或者回滚事务。
简而言之,@Transactional注解在代码执行出错的时候能够进行事务的回滚。
在启动类上添加@EnableTransactionManagement注解。 用于类上时,该类的所有 public 方法将都具有该类型的事务属性,同时,我们也可以在方法级别使用该标注来覆盖类级别的定义。 在项目中,@Transactional(rollbackFor=Exception.class),如果类加了这个注解,那么这个类里面的方法抛出异常,就会回滚,数据库里面的数据也会回滚。 在@Transactional注解中如果不配置rollbackFor属性,那么事物只会在遇到RuntimeException的时候才会回滚,加上rollbackFor=Exception.class,可以让事物在遇到非运行时异常时也回滚。
1、@Transactional
使用@Transactional后,当程序发生RuntimeException运行时异常在没有使用try,catch进行捕获的时候,程序都会中止,当程序发生中止,则会触发数据库的回滚。
当使用了trycatch进行捕获到这个异常,假如在catch中加入了throw e抛出异常,则程序中止,数据库回滚。
加入在try catch中没有throw e 抛出异常,只是简单的打印异常,则异常被捕获未抛出异常去终止程序,在trycatch中的操作数据库语句插入失败,在trycatch上面和下面的数据库相关插入语句成功,也就是程序成功跑完,数据库不会发生回滚。
2、@Transactional(rollbackFor = Exception.class)
在@Transactional注解中如果不配置rollbackFor属性,那么事物只会在遇到RuntimeException的时候才会回滚,加上rollbackFor=Exception.class,可以让事物在遇到非运行时异常时也回滚。
四、注解失效问题
1、@Transactional 应用在非 public 修饰的方法上
事务拦截器在目标方法执行前后进行拦截,内部会调用方法来获取Transactional 注解的事务配置信息,调用前会检查目标方法的修饰符是否为 public,不是 public则不会获取@Transactional 的属性配置信息。
2、@Transactional 注解属性 rollbackFor 设置错误
rollbackFor 可以指定能够触发事务回滚的异常类型。
Spring默认抛出了未检查unchecked异常(继承自 RuntimeException 的异常)或者 Error才回滚事务;其他异常不会触发回滚事务。
如果在事务中抛出其他类型的异常,但却期望 Spring 能够回滚事务,就需要指定rollbackFor属性。
3、同一个类中方法调用,导致@Transactional失效
开发中避免不了会对同一个类里面的方法调用,比如有一个类Test,它的一个方法A,A再调用本类的方法B(不论方法B是用public还是private修饰),但方法A没有声明注解事务,而B方法有。则外部调用方法A之后,方法B的事务是不会起作用的。这也是经常犯错误的一个地方。
那为啥会出现这种情况?其实这还是由于使用Spring AOP代理造成的,因为只有当事务方法被当前类以外的代码调用时,才会由Spring生成的代理对象来管理。
在同一个类中调用异步方法,等于调用this本类的方法,没有走Spring生成的代理类,也就不会让他异步执行,@Transactional的原理也类似。
4、捕获异常
如果你手动的catch捕获这个异常并进行处理,事务管理器会认为当前事务应该正常commit,就会导致注解失效,如果非要捕获且不失效,就必须在代码块内throw new Exception抛出异常。
五、通过Future获取异步返回值,添加事务
1、添加事务
@Transactional(rollbackFor = Exception.class)
public void readXls(String filePath, String filename) throws Exception{
try {
// 省略一些复杂操作...
List> futureList = new ArrayList<>();
for (int time = 0; time < times; time++) {
Future sumFuture = readExcelDataAsyncFutureService.readXlsCacheAsyncMybatis();
futureList.add(sumFuture);
}
// 主线程获取Future返回值
boolean futureFlag = getFutureResult(futureList, excelRow);
if (futureFlag) {
logger.info("readXlsCacheAsync---插入数据成功,提交事务");
} else {
TransactionAspectSupport.currentTransactionStatus().setRollbackOnly();
logger.info("readXlsCacheAsync---插入数据失败,回滚事务");
}
} catch (Exception e) {
TransactionAspectSupport.currentTransactionStatus().setRollbackOnly();
logger.error("readXlsCacheAsync---插入数据异常,回滚事务:", e);
}
}
@Async("async-executor")//是否开启异步
@Override
public Integer readXlsCacheAsyncMybatis() {
try {
// 省略一些复杂操作...
}catch (Exception e){
throw new RuntimeException("插入数据库异常", e);
}
}
(1)添加事务 + 不开启异步
如果入库异常,事务回滚成功

(2)添加事务 + 开启异步
回滚失败!

2、手动添加事务
public void readXls(String filePath, String filename) throws Exception{
// 手动开启事务,不自动提交
TransactionStatus transactionStatus = dataSourceTransactionManager.getTransaction(transactionDefinition);
try {
// 省略一些复杂操作...
List> futureList = new ArrayList<>();
for (int time = 0; time < times; time++) {
Future sumFuture = readExcelDataAsyncFutureService.readXlsCacheAsyncMybatis();
futureList.add(sumFuture);
}
// 主线程获取Future返回值
boolean futureFlag = getFutureResult(futureList, excelRow);
if (futureFlag) {
dataSourceTransactionManager.commit(transactionStatus); // 提交
logger.info("readXlsCacheAsync---插入数据成功,提交事务");
} else {
dataSourceTransactionManager.rollback(transactionStatus);// 回滚
logger.info("readXlsCacheAsync---插入数据失败,回滚事务");
}
} catch (Exception e) {
dataSourceTransactionManager.rollback(transactionStatus);// 回滚
logger.error("readXlsCacheAsync---插入数据异常,回滚事务:", e);
}
}
@Async("async-executor")//是否开启异步
@Override
public Integer readXlsCacheAsyncMybatis() {
try {
// 省略一些复杂操作...
}catch (Exception e){
throw new RuntimeException("插入数据库异常", e);
}
}
(1)添加事务 + 不开启异步
如果入库异常,事务回滚成功

(2)Future获取异步返回值,添加手动事务,异常回滚失败!

六、@async + @Transactional 事务失效问题
回顾一下需求:异步某线程失败时,主线程回滚所有异步线程的事务!
是代码有问题,还是就是实现不了呢?
@Async和@Transactional注解都是通过Spring aop实现的,核心都是靠着关键的MethodInterceptor实现,@Async会给对应bean代理对象中放入一个AnnotationAsyncExecutionInterceptor拦截器,而@Transactional会给对应bean的代理对象中放入一个TransactionInterceptor拦截器。
Spring事务管理的传播机制是使用 ThreadLocal 实现的。因为 ThreadLocal 是线程私有的,所以 Spring 的事务传播机制是不能够跨线程的。
七、Spring 的事务传播机制是不能够跨线程的
1、一个异步线程一个事务,然后根据结果统一提交/回滚?
2、核心代码
/**
* 数据源事务管理器
*/
private DataSourceTransactionManager dataSourceTransactionManager;
@Autowired
public void setUserService(DataSourceTransactionManager dataSourceTransactionManager) {
this.dataSourceTransactionManager = dataSourceTransactionManager;
}
@Override
public void readXls(String filePath, String filename) {
List transactionStatusList = Collections.synchronizedList(new ArrayList<>());
List transactionResourceList = Collections.synchronizedList(new ArrayList<>());
try {
List> futureList = new ArrayList<>();
for (int time = 0; time < times; time++) {
Future sumFuture = readAsyncFutureTransactionDBService.readXlsCacheAsyncMybatis(sheet, row, start, end, insertBuilder,transactionStatusList,transactionResourceList);
futureList.add(sumFuture);
}
// 主线程获取Future返回值
boolean futureFlag = getFutureResult(futureList, excelRow);
if (futureFlag) {
for (int i = 0; i < transactionStatusList.size(); i++) {
TransactionStatus transactionStatus = transactionStatusList.get(i);
dataSourceTransactionManager.commit(transactionStatus); // 提交
}
logger.info("readXlsCacheAsync---插入数据成功,提交事务");
} else {
for (int i = 0; i < transactionStatusList.size(); i++) {
TransactionStatus transactionStatus = transactionStatusList.get(i);
dataSourceTransactionManager.rollback(transactionStatus);// 回滚
}
logger.info("readXlsCacheAsync---插入数据失败,事务回滚");
throw new RuntimeException("readXlsCacheAsync---插入数据异常,异常事务回滚");
}
} catch (Exception e) {
logger.error("readXlsCacheAsync---插入数据异常,事务回滚:", e);
for (int i = 0; i < transactionStatusList.size(); i++) {
TransactionStatus transactionStatus = transactionStatusList.get(i);
dataSourceTransactionManager.rollback(transactionStatus);// 回滚
}
//connection.rollback();
throw new RuntimeException("readXlsCacheAsync---插入数据异常,异常事务回滚");
}
}
3、异步线程类
@Async("async-executor")
@Override
public Future readXlsCacheAsyncMybatis(XSSFSheet sheet,
XSSFRow row,
int start,
int end,
StringBuilder insertBuilder,
List transactionStatusList,
List transactionResourceList) throws Exception {
DefaultTransactionDefinition defaultTransactionDefinition = new DefaultTransactionDefinition();
TransactionStatus transactionStatus = dataSourceTransactionManager.getTransaction(defaultTransactionDefinition);
// 开启新事务
transactionStatusList.add(transactionStatus);
// copy事务资源
transactionResourceList.add(ReadAsyncFutureTransactionServiceImpl.TransactionResource.copyTransactionResource());
try {
// 入库操作
}catch (Exception e){
throw new RuntimeException("readXlsCacheAsyncMybatis分批异步读取Excel,通过Mybatis插入数据库异常");
}
}
4、事务复制类
/**
* 保存当前事务资源,用于线程间的事务资源COPY操作
*
* `@Builder`注解是Lombok库提供的一个注解,它可以用于自动生成Builder模式的代码,使用@Builder注解可以简化创建对象实例的过程,并且可以使代码更加清晰和易于维护
*/
static class TransactionResource {
// TransactionSynchronizationManager类内部默认提供了下面六个ThreadLocal属性,分别保存当前线程对应的不同事务资源
// 保存当前事务关联的资源,默认只会在新建事务的时候保存当前获取到的DataSource和当前事务对应Connection的映射关系
// 当然这里Connection被包装为了ConnectionHolder
// 事务结束后默认会移除集合中的DataSource作为key关联的资源记录
private Map5、为何要用事务复制类?而最后提交和回滚的时候也没用它?
如何不加会怎么样?
在提交和回滚的时候,会出现异常:

八、总结
经过不懈的努力,终于解决了“异步某线程失败时,主线程回滚所有异步线程的事务!”这个看起来很简单的问题。
也是对双异步入库系列的一个完结。
通过添加事务,可以有效的控制Excel异步插入数据的准确性。

读取一个10万行的Excel的最佳解决方案是:
通过EasyExcel异步读取Excel; 通过Future获取异步返回值,比较Excel行数和入库数,保证数据入库一致性; 通过CompletableFuture + 自定义ForkJoinPool线程池的方式执行,解决主线程阻塞问题; 根据核心线程数,设置每个线程读取的Excel数据行数,以达到效率最佳; 通过手动添加事务 + 一个线程一个事务 + 复制事务的方式实现异步事务的有效控制。