
信息中心的管理体系无非就是以下几大方面内容:
信息中心职责
信息中心架构
信息中心各岗位职责
信息中心员工日常管理规范
信息中心考核指标
信息中心员工考核指标
各项与IT相关的管理制度
部分软件管理制度
好了,话不多说,直接分享,文末有惊喜!!!
一、信息中心管理职责
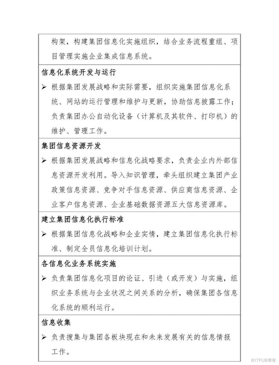
1、拟定和执行集团公司的信息化战略;
2、负责集团各板块信息化建设的统筹规划及网络、信息安全基础架构的设计和升级。
3、根据集团的发展需求,适时引进信息化管理软件,如ERP企业资源计划管理系统、HR人力资源管理系统、档案管理系统、综合项目管理系统、智慧工地管理系统、智慧社区管理系统等,以及对现行的各信息系统的运行管理和维护。
4、负责开展集团信息化培训工作,提高集团员工信息化水平;
5、负责集团各板块信息系统运行数据的监控,出具数据分析报告,为集团考核提供依据;
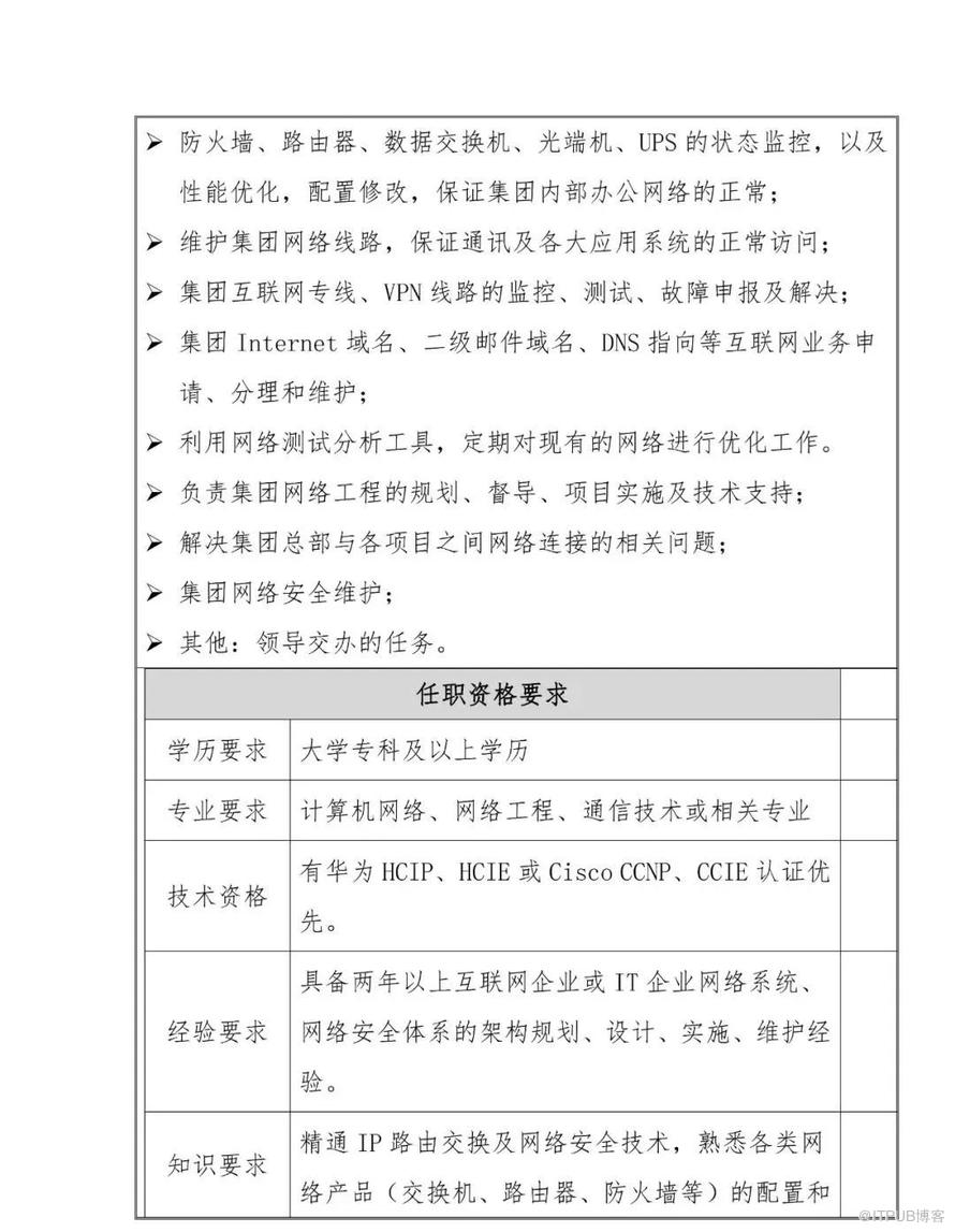
6、负责集团各板块网络建设及信息安全的管理;
7、负责制定及控制集团信息化预算,合理调配信息化资源,公司相关信息化设备(电脑、打印机等弱电设备)的选型、维护、验收。
8、负责集团各板块信息化系统相关标准管理和规章制度的制订、
补充、修改、检查并组织考核。
9、负责集团及各分子公司信息机房的规划、建设、管理、巡检。
10、负责集团各板块各应用系统相关软件、硬件、数据库的维护和升级等日常工作。
11、负责集团信息化技术团队的建设与管理。
12、用信息化的手段收集、分析、整理集团各板块运营数据,管理过程数据化监控,以数据指导管理,设定企业内部风险预警机制,结果以报表的形式呈现,为董事长提供决策信息支持;
13、推动集团数字化建设,实现管理全过程信息化、标准化、无纸化;
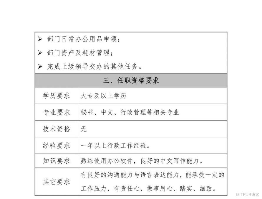
二、信息中心岗位设置及各岗位职责


















三、信息中心员工日常管理规范
3.1.所有信息中心部员工必须严格遵守集团所有管理规章制度。
3.2.信息中心人员不得以任何形式将企业商业机密文档、数据等泄露,严格保管自己的系统用户、密码,不得外泄供他人进行系统操作;
3.3.严禁员工擅自修改服务器系统信息系统以及内部数据,所有修改须经部门领导及公司领导严格审批后确认后方可进行;
3.4.积极的服从公司及本部门的领导,从大局出发,加强团队合作;
3.5.严格遵守相关设备操作流程,确保人身和设备安全;
3.6.在工作中与其他部门发生任何争议冲突时,不得采取简单、粗暴的方法进行处理,应及时与主管领导汇报、协调、争取事情圆满解决;
3.7.对于各级部门提出的各种问题与需求,相关处理人员须及时解决或给予答复,不得推诿,特殊问题应及时向主管领导汇报;
3.8.为公司领导、其他部门提供的各种系统报表,要做到数据准确、及时、完整;
3.9.信息中心所有员工应当和谐相处、共同勉励,相互学习一起进步,形成互帮互助的良好工作作风,不得拉帮结派、相互攻击,影响部门内部团结;
3.10.因公需要外出时,需经主管领导同意后方可外出,并填写外出登记表;
3.11.信息中心人员在和外部人员接触时,须时刻保持信息中心员工的良好形象,不得做有损部门形象的行为。
四、信息中心员工工作八要素
1.一件事反复做,任何事主动做
2.把事情做好而不是把事情做完
3.一定要站在别人的立场上看问题
4.任何问题都是系统问题
5.决不犯同样的错误
6.对事多找问题,对人多找优势
7.工作的重点在于沟通
8.核心竞争力就是学习与创新
五、信息中心考核指标

五、 信息中心员工考核指标




信息中心IT运维绩效考核表

信息中心IT运维绩效考核表

信息中心员工转正评分表:

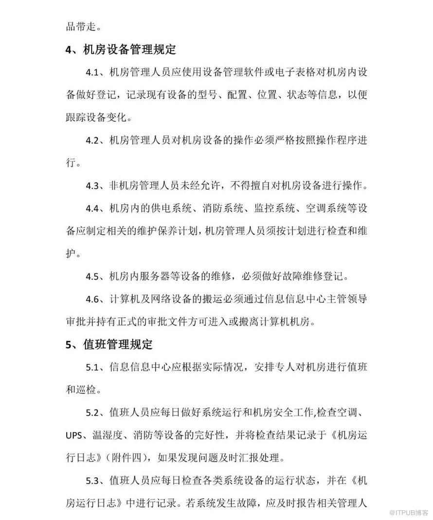
六、信息中心各种管理制度参考
6.1. 计算机及网络日常使用管理制度



6.2. 网络行为管理制度



6.3. 网络行为管理制度





需要以上文档原版资料的关注本公众号 加老杨微信获取!

往期内容回顾:
关注公众号不定期发布数字化转型干货
本文图片来自于网络,如侵犯到您的权益请联系作者删除!
如有企业数字化转型问题上的交流,请扫码加老杨微信号!