良品铺子亏损了,股价却大涨,大股东借势减持

图片

作者 雨霏

编辑 庄泽


1月17日,零食巨头良品铺子发布了2024年业绩预告,公司出现业绩首亏。根据公告,公司2024年利润约-4000万元~-2500万元,同比由盈转亏。在2024年业绩预告中,良品铺子提到,政府补助同比下降约3300万元。这一数字约为2024年全年亏损上限的八成。业绩虽然增长乏力,股价却在2024年9月18日至今大幅上涨近70%,大股东趁势减持。值得一提的是,在大股东坚持期间,良品铺子正经历“造假风波”。


良品铺子报亏

同行来伊份也出现首亏

   

根据良品铺子的业绩预告,经公司财务部门初步测算,预计2024年年度实现归属于上市公司股东的净利润为-4000万元到-2500万元;归属于上市公司股东的扣除非经常性损益的净利润为-7000万元到-5000万元。


报告中也提到,本期业绩预告是公司财务部门遵循会计准则进行的初步核算数据,尚未经注册会计师审计。


回顾2023年,良品铺子的利润总额为2.62亿元,归属于上市公司股东的净利润为1.80亿元,归属于上市公司股东的扣除非经常性损益的净利润6514.18万元。


除了良品铺子,来伊份也在同日公布了业绩首亏预告,而且下降幅度为251%,归母净利润约-8600万元,扣除非经常性损益的净利润预计为-7600万元左右,与上年同期相比,将减少8770万元左右,同比下滑750%左右。


而从整个零食行业看空间还是向上的,据银河证券2024年9月份发布的一份报告预测,2025年零食整体行业规模13596亿元,较2024年继续增长,从量价角度看,量增贡献主要增长(见图1)。


图1:零食行业的规模及预测

                     

图片


降价不降质致毛利率下降


对于亏损原因,良品铺子在公告中这样描述:公司2024年仍遵循“降价不降质”方针,进一步在门店渠道对部分产品实施降价策略,并在产品结构上进行了调整及新品类的尝试,售价下调及产品结构的调整影响了公司的毛利率,因此公司的净利润表现为下降。同时,公司积极开展精益管理措施,不断提升管理效率、降低管理成本(见图2)。


图2:良品铺子业绩预告提到的2024年预亏原因


图片

             

资料来源:公司公告


大道财经通过Wind提取公司的财务数据发现,良品铺子从2018年9月30日至2019年末的每个季度的销售毛利率都在30.35%以上,2024年三个季度则在26.32%-27.95%之间波动(见图3)。


图3:2016-2023年良品铺子毛利率和净利率情况


图片

资料来源:Wind


如果把数据拉近到2023年和2024年,大道财经发现,2024年三季度,公司的投入资本回报率、销售净利率、归母净利率、资产减值损失等数据在2024年中报的基础上继续变差,其中净利润与营业收入的比例相比中报又下降了近50%(见图4)。


图4:良品铺子2024年的盈利情况


图片

                                     

资料来源:Wind


目前公司只出了业绩预告,一些具体的数据还需要等到2025年4月25日年报披露。但通过业绩预告的数据可知,相关财务数据还会继续变差。


2024年11月份,良品铺子遭遇“造假事件”风波。大道财经也曾发文《细察“造假事件”风波中的良品铺子,10倍于利润的广告费,换来了啥》。“造假”风波是否对公司销售有较大影响,或许还要等到财报公布后才能知道。


政府补助下降约3300万元


在2024年业绩预告中,良品铺子还提到,政府补助同比下降约3300万元,这一数字几乎可以抵上2024年全年的亏损额。难道政府不输血,企业就没利润了吗?


在良品铺子2024年的半年报中,公司提到,非主营业务创造的利润中主要是政府补贴,当时非主营业务产生的其他收益为4807万元,占利润总额的比例为92.05%。(见图5)


图5:2024年上半年政府补助占利润92%


图片

资料来源:良品铺子2024年半年报


良品铺子没有在2023年年报和2024年半年报中公布政府补贴的具体情况,不过公司2022年10月18日曾经发布一个2022年 6月28日至10月14日收到政府补助的公告,公司及其子公司累计获得与收益相关的政府补助资金共计人民币 7613.04 万元(数据未经审计),占公司 2021年度归属于上市公司股东净利润的比例为27.04%。大道财经发现,公告中具体的补贴有18项(见图6),补助类型都与收益有关。其中,宁波梅山保税港区的财政局的2022 年产业发展扶持资金最多,合计近7000万元。


在2022年10月18日后,良品铺子至今没有再发过类似的政府补助公告。


图6:良品铺子2022 年 6 月 28 日至 10 月 14 日收到政府补助情况


图片

                          

资料来源:公司公告


    

2023年员工持股计划提前终止


在业绩预告中,良品铺子再次提到:根据公司经营情况,考虑到员工持股计划参与人的资金占用成本,继续实施员工持股计划将难以达到预期激励的目的与效果,不利于充分调动公司核心员工的工作积极性,公司提前终止了2023年员工持股计划。按照企业会计准则的相关规定,公司对取消所授予的权益性工具在取消日做加速行权处理,将原来在剩余等待期内应确认的金额约1800万元立即计入当期损益。


公司就此事曾于2024年4月份发过一份终止实施2023年员工持股计划的公告。


根据当时2023年1月13日发布的员工持股计划公告,当时授予价格确定为16.7元/股。在公司层面业绩考核上,以2022年营业收入或净利润值为基数,对考核年度的营业收入或净利润值定比2022年度营业收入或净利润值的营业收入增长率或净利润增长率进行考核。其中,营收和净利润的增长率触发值和目标值分别为16%和20%(见图7)。


而2023年,良品铺子营收和净利润都是大幅下滑的,营收同比下滑15%,净利润同比下滑46%。远远落后于持股计划的公司层面业绩考核,这或许是员工持股计划终止的更主要的原因。


图7:2023年员工持股计划公司业绩考核


图片

资料来源:公司公告

           

大股东2024四季度借股价上涨集中减持


从2024年9月18日-2025年1月17日,良品铺子的股价上涨了近70%。


根据Wind资料,良品铺子二股东达永有限公司在2024年9月—12月进行了5次减持,累计减持了1558.04万股,减持后持股比例从22.1611%降至19.1611%。尤其是良品铺子在2024年10月31日至12月10日股价上涨期间,达永有限公司通过集中竞价交易和大宗交易方式合计4次减持公司股份1203万股。减持后,达永有限公司仍为公司持股5%以上股东,持有公司股份7683.61万股,占公司总股本的19.16%。


图8:大股东达永股份2024年减持情况


图片


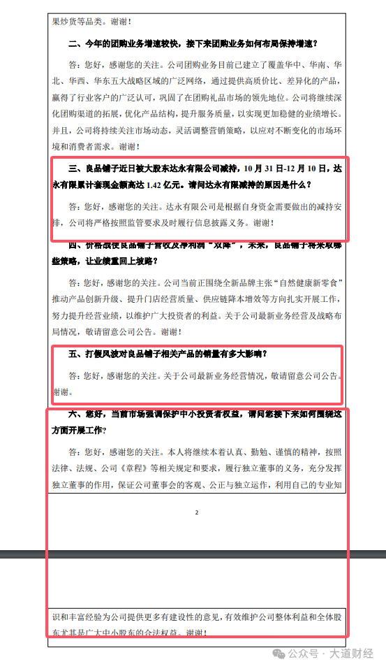
关于达永有限公司减持的原因,良品铺子在2024年12月13日的投资者关系活动记录表中表示,达永有限公司是根据自身资金需要做出的减持安排,公司将严格按照监管要求及时履行信息披露义务。


在这份活动记录公告中,投资人关心的还有:造假风波带来的影响、公司业绩、销量以及中小投资者权益,但公司未作出明确回答。


图9 12月13日公告的良品铺子投资关系活动记录


图片

资料来源:公司公告


请使用浏览器的分享功能分享到微信等