海川SM5212技术解析:一款高可靠线性锂电池充电方案的设计与应用

引言:便携设备中锂电池充电管理方案的选择
在便携式设备设计中,锂电池充电管理对安全性及电池寿命至关重要。针对空间受限、成本敏感且可接受适度温升的场景,线性充电方案因外围电路精简受到青睐。本文将以 海川半导体SM5212线性充电IC 为例,解析其架构设计、关键技术特性及工程实现要点。

一、SM5212架构与关键技术特性

1. 充电控制逻辑:三阶段自适应算法

SM5212通过内部高精度ADC(±0.5%电压检测)实现三阶段无缝切换:

  • 预充模式(V BAT  < 3.0V):10%设定电流涓流充电

  • 恒流模式(3.0V < V BAT  < 4.2V):电流由R PROG 电阻设定(最大1.2A)

  • 恒压模式(V BAT  ≥ 4.2V±1%):电流衰减至设定值1/10时终止

2. 电流设定与热管理

  • 电流设定公式
    ICHG(mA)=1200RPROG(kΩ) I C H G ( m A ) = R PROG ( k Ω ) 1200
    *示例:R PROG =1.2kΩ → I CHG =1000mA*

  • 动态热调节
    SM5212在结温>145℃时启动指数降流机制(非硬关断),其封装热阻:

    封装类型 θ JA 典型值
    DFN2x2-8 62℃/W
    ESOP8 75℃/W
    设计建议:优先选用DFN封装,GND引脚大面积覆铜散热

3. 高集成保护机制

  • 反接保护
    内置背靠背PMOS结构,支持-7V耐压, 无需外置二极管

  • 欠压闭锁(UVLO)
    V CC 阈值2.9V(迟滞0.3V),输入<3.2V时禁止充电

二、典型应用电路设计参考

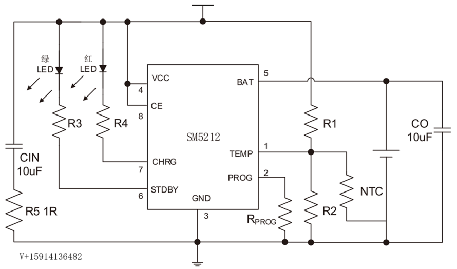
1. 基础电路搭建

SM5212典型应用电路图

1、关键元件选型:

C_BAT:建议并联 4.7μ F陶瓷电容( X5R/X7R),降低线损导致的电压波动。

R_PROG:选用 1%精度电阻,确保电流设定一致性。

2. 状态指示优化方案

CHRGPin 3):开漏输出,外接 LED+1kΩ限流电阻,充电时拉低。

STDBYPin 4):满电时输出低电平,可联动 MCU进行低功耗控制。

扩展功能:将 CHRG/STDBY信号接入 MCU GPIO,实现充电状态远程监控。

三、SM5212数据与设计验证

1. 温升测试(环境温度25℃)

测试条件 DFN2x2-8温升 ESOP8温升
V IN =5V, I CHG =1.2A 48℃ 62℃
V IN =5V, I CHG =800mA 32℃ 41℃

设计结论

  • ESOP8封装满电流需配合散热铜箔或限流至800mA

  • 实际温升与PCB覆铜面积正相关(建议VCC/BAT走线≥40mil)

2. 常见问题排查

现象 排查方向
充电电流不达预期 1. 验证R PROG 阻值准确性
2. 检测V IN 是否>4.5V
频繁触发热调节 1. 优化GND散热过孔
2. 切换DFN封装或降流
四、 应用场景适配性分析

该款线性充电 IC 的特性(如集成反接保护、低待机功耗、支持最大  1.2A 充电电流)使其适用于以下需求场景:

  • 需要简化设计、减少外部元件数量的应用。

  • 对成本敏感且空间受限的设备。

  • 对充电电流有中等需求( < 1.2A),并能接受线性充电方案在较高电流下温升特性的应用。

  • 需要防止电源或电池反接损坏的应用。

五、终端应用案例

  • 应用类型:小型美容设备(如智能美甲灯)

    • 核心需求:

      • 支持中等电流快速充电(例如  1.2A 电流,实现约 30 分钟充至 80%)。

      • 具备输入/电池反接保护功能,提升用户误操作下的安全性。

      • 小型化设计需求。

    • 方案实现要点:

      • 配置  R_PROG = 1kΩ 以设定  I_CHG = 1.2A

      • 选用 DFN2x2-8 封装,满足紧凑空间要求并优化散热。

  • 典型适用产品类别: 电动玩具、小型加湿器、个人护理美容设备(如美甲灯)、便携式小风扇、小夜灯等空间和成本敏感型消费电子产品。

结语

SM5212  通过精准的电压/电流控制算法、高度集成的保护电路(反接保护、UVLO、热调节)以及提供 DFN 和 ESOP 两种封装选项,为工程师设计锂电池充电方案提供了一种结构简洁、功能完备的选择。其设计核心在于平衡了基础充电性能、必要的安全防护与实现复杂度,特别适合于开发周期要求紧凑、对 BOM 成本和 PCB 面积有严格限制的中小电流便携设备应用。在满足其散热设计要求的条件下,该方案能有效服务于目标应用场景。


请使用浏览器的分享功能分享到微信等